本次分析一下Logger.info的流程
1. Logger.info源码:
def info(self, msg, *args, **kwargs):
"""
Log 'msg % args' with severity 'INFO'.
To pass exception information, use the keyword argument exc_info with
a true value, e.g.
logger.info("Houston, we have a %s", "interesting problem", exc_info=1)
"""
if self.isEnabledFor(INFO):
self._log(INFO, msg, args, **kwargs)
注释中反应了可以通过 msg和不定参数args来进行日志的格式化。
真实的调用为:_log方法:
2. Logger._log方法:
def _log(self, level, msg, args, exc_info=None, extra=None, stack_info=False):
"""
Low-level logging routine which creates a LogRecord and then calls
all the handlers of this logger to handle the record.
"""
sinfo = None
if _srcfile:
#IronPython doesn't track Python frames, so findCaller raises an
#exception on some versions of IronPython. We trap it here so that
#IronPython can use logging.
try:
fn, lno, func, sinfo = self.findCaller(stack_info)
except ValueError: # pragma: no cover
fn, lno, func = "(unknown file)", 0, "(unknown function)"
else: # pragma: no cover
fn, lno, func = "(unknown file)", 0, "(unknown function)"
if exc_info:
if isinstance(exc_info, BaseException):
exc_info = (type(exc_info), exc_info, exc_info.__traceback__)
elif not isinstance(exc_info, tuple):
exc_info = sys.exc_info()
record = self.makeRecord(self.name, level, fn, lno, msg, args,
exc_info, func, extra, sinfo)
self.handle(record)
最后两行:
生成日志记录:
record = self.makeRecord(self.name, level, fn, lno, msg, args, exc_info, func, extra, sinfo)
处理日志记录
self.handle(record)
2 生成日志记录:
def makeRecord(self, name, level, fn, lno, msg, args, exc_info,
func=None, extra=None, sinfo=None):
"""
A factory method which can be overridden in subclasses to create
specialized LogRecords.
"""
rv = _logRecordFactory(name, level, fn, lno, msg, args, exc_info, func,
sinfo)
if extra is not None:
for key in extra:
if (key in ["message", "asctime"]) or (key in rv.__dict__):
raise KeyError("Attempt to overwrite %r in LogRecord" % key)
rv.__dict__[key] = extra[key]
return rv
调用_logRecordFactory初始化一个日志记录实例,_logRecordFactory 其实就是LogRecord类,初始化时,可能包含logger的name, level、调用的函数、行号、日志字符串、模板参数、堆栈信息等。
再看extra信息,extra到底有何用?现在从代码中可以看到,只是更新到生成的日志记录实例的__dict__中去.猜测:肯定会在生成最终的日志字符串的时候会用到。继续往下看。
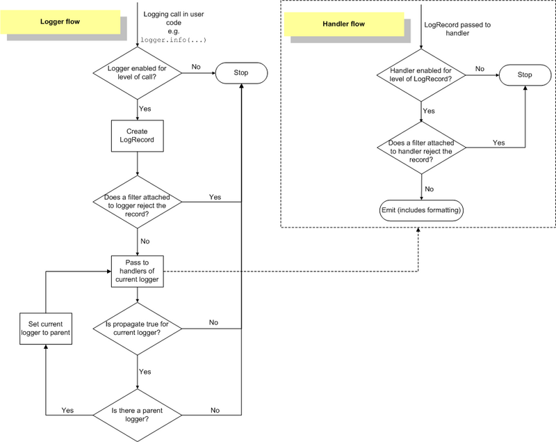
3 处理日志记录self.handle(record):
Logger继承自Filterer,
def handle(self, record): """ Call the handlers for the specified record. This method is used for unpickled records received from a socket, as well as those created locally. Logger-level filtering is applied. """ if (not self.disabled) and self.filter(record): self.callHandlers(record)
3.1 if语句中有一self.filter(record)的判断,看函数名,是来筛选是否要继续处理消息的,其核心源码如下:
def filter(self, record):
"""
Determine if a record is loggable by consulting all the filters.
The default is to allow the record to be logged; any filter can veto
this and the record is then dropped. Returns a zero value if a record
is to be dropped, else non-zero.
.. versionchanged:: 3.2
Allow filters to be just callables.
"""
rv = True
for f in self.filters:
if hasattr(f, 'filter'):
result = f.filter(record)
else:
result = f(record) # assume callable - will raise if not
if not result:
rv = False
break
return rv
可以看到, 如果在handler中的filter中如果有返回为False或空,则会屏蔽对应的record,返回True或部位空的值,则会将record放行。那么我们就可以自定义自己的filter。
3.2 让Logger中所有的handles去处理record:
def callHandlers(self, record):
"""
Pass a record to all relevant handlers.
Loop through all handlers for this logger and its parents in the
logger hierarchy. If no handler was found, output a one-off error
message to sys.stderr. Stop searching up the hierarchy whenever a
logger with the "propagate" attribute set to zero is found - that
will be the last logger whose handlers are called.
"""
c = self
found = 0
while c:
for hdlr in c.handlers:
found = found + 1
if record.levelno >= hdlr.level:
hdlr.handle(record)
if not c.propagate:
c = None #break out
else:
c = c.parent
if (found == 0):
if lastResort:
if record.levelno >= lastResort.level:
lastResort.handle(record)
elif raiseExceptions and not self.manager.emittedNoHandlerWarning:
sys.stderr.write("No handlers could be found for logger"
" \"%s\"\n" % self.name)
self.manager.emittedNoHandlerWarning = True
代码中会去循环调用当前logger的所有handlers去处理record,for循环部分,之后,如果当前的logger的propagate的值为False或空,则不向logger的父logger传递,即向上传递。
4. Handler 中的 handler(record) 部分:
def handle(self, record):
"""
Conditionally emit the specified logging record.
Emission depends on filters which may have been added to the handler.
Wrap the actual emission of the record with acquisition/release of
the I/O thread lock. Returns whether the filter passed the record for
emission.
"""
rv = self.filter(record)
if rv:
self.acquire()
try:
self.emit(record)
finally:
self.release()
return rv
可以看到, Handler在处理record时, 会去加锁,然后调用self.emit(record)方法去处理。
4.1 emit(record)
def emit(self, record):
"""
Do whatever it takes to actually log the specified logging record.
This version is intended to be implemented by subclasses and so
raises a NotImplementedError.
"""
raise NotImplementedError('emit must be implemented '
'by Handler subclasses')
看到需要由子类去实现,以StreamHandler为例子:
def emit(self, record): """ Emit a record. If a formatter is specified, it is used to format the record. The record is then written to the stream with a trailing newline. If exception information is present, it is formatted using traceback.print_exception and appended to the stream. If the stream has an 'encoding' attribute, it is used to determine how to do the output to the stream. """ try: msg = self.format(record) stream = self.stream stream.write(msg) stream.write(self.terminator) self.flush() except Exception: self.handleError(record)
4.2 Handler.format(record):
def format(self, record): """ Format the specified record. If a formatter is set, use it. Otherwise, use the default formatter for the module. """ if self.formatter: fmt = self.formatter else: fmt = _defaultFormatter return fmt.format(record)
如果handler有自定义的formatter就用自定义的,如果没有则用默认的Formatter的实例, 初始化元源码为:
def __init__(self, fmt=None, datefmt=None, style='%'):
"""
Initialize the formatter with specified format strings.
Initialize the formatter either with the specified format string, or a
default as described above. Allow for specialized date formatting with
the optional datefmt argument (if omitted, you get the ISO8601 format).
Use a style parameter of '%', '{' or '$' to specify that you want to
use one of %-formatting, :meth:`str.format` (``{}``) formatting or
:class:`string.Template` formatting in your format string.
.. versionchanged:: 3.2
Added the ``style`` parameter.
"""
if style not in _STYLES:
raise ValueError('Style must be one of: %s' % ','.join(
_STYLES.keys()))
self._style = _STYLES[style][0](fmt)
self._fmt = self._style._fmt
self.datefmt = datefmt
有三个参数:
style有三种:
_STYLES = {
'%': (PercentStyle, BASIC_FORMAT),
'{': (StrFormatStyle, '{levelname}:{name}:{message}'),
'$': (StringTemplateStyle, '${levelname}:${name}:${message}'),
可以看出对应到:% 操作符的格式化, format方法的格式化以及Template的格式化。
Formatter的format方法源码为:
def format(self, record):
"""
Format the specified record as text.
The record's attribute dictionary is used as the operand to a
string formatting operation which yields the returned string.
Before formatting the dictionary, a couple of preparatory steps
are carried out. The message attribute of the record is computed
using LogRecord.getMessage(). If the formatting string uses the
time (as determined by a call to usesTime(), formatTime() is
called to format the event time. If there is exception information,
it is formatted using formatException() and appended to the message.
"""
record.message = record.getMessage()
if self.usesTime():
record.asctime = self.formatTime(record, self.datefmt)
s = self.formatMessage(record)
if record.exc_info:
# Cache the traceback text to avoid converting it multiple times
# (it's constant anyway)
if not record.exc_text:
record.exc_text = self.formatException(record.exc_info)
if record.exc_text:
if s[-1:] != "\n":
s = s + "\n"
s = s + record.exc_text
if record.stack_info:
if s[-1:] != "\n":
s = s + "\n"
s = s + self.formatStack(record.stack_info)
看到会调用record.getMessage(),这里仅仅是获取我们需要的日志信息。
之后会调用s = self.formatMessage(record):
def formatMessage(self, record): return self._style.format(record)
其实是调用了当前style的format方法,以%这一类型为例PercentStyle:
class PercentStyle(object): default_format = '%(message)s' asctime_format = '%(asctime)s' asctime_search = '%(asctime)' def __init__(self, fmt): self._fmt = fmt or self.default_format def usesTime(self): return self._fmt.find(self.asctime_search) >= 0 def format(self, record): return self._fmt % record.__dict__
从其中的format方法可以看出,是针对record的__dict__属性中的所有参数进行格式化,这下,就清楚了之前的extra参数是干嘛用的了:可以在formatter中加入自己自定义的一些参数,如固定的用户信息等等。
之后,将最终的message flush到对应的Stream里面去就行了,就是整个流程:

以上就是本文的全部内容,希望对大家的学习有所帮助,也希望大家多多支持脚本之家。