maya操作过程中,偶尔会遇到对齐问题,由于对齐不经常用,所以很多人都是用的吸附工具,但是吸附操作有很多不便,有时候是达不到我们需要的对齐效果的,该怎么操作呢?下面我们就来看看详细的教程。
对齐对象大体上来说又两种方法,一种是捕捉对齐,一种是使用对齐工具

今天我门来讲解使用对齐工具对齐对象。
首先,选择需要对齐的物体,如图所示:

按照步骤 : 修改 》对齐工具(Modify 》Align Tool)
打开对齐工具

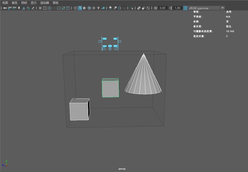
对齐工具是按照最后一个选择的物体为参照的,这个参照物体显示为绿色(也可以先打开对齐工具,再选择物体)

如上图所示,对齐工具会显示一个灰色的长方体,把所有物体都显示再里面,会有三条边显示有淡蓝色的按钮,按钮的意义官方有解释,参见下面的图片。

看官方图片可能不太明白,我下图已经以上下平面为例,做了说明

有些同学可能只显示一个方向的按钮或者不显示按钮,不要着急,轻轻旋转视图就会显示了

maya还提供其他对齐方式,比如点到点对齐等,等有机会我们下次再详细介绍,希望大家喜欢,请继续关注脚本之家。
相关推荐: