maya破碎插件pdi该怎么用?今天我们就来看看破碎插件的基本使用方法。

maya破碎插件(Pixelux DMM Maya) v2015.1.1免费版(附安装步骤) 支持Maya2015/2016
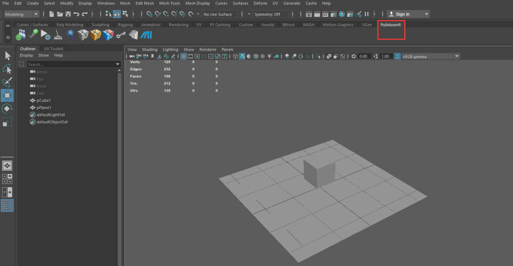
1、打开maya,新建一个四方体,和一个面片;点击pulldownIT进入破碎插件界面

2、点击灰色裂缝的四方体打开破碎设置;选中要破碎的物体,设置好破碎的数量,然后勾选create rigid bodies from fragments,点击shatter IT
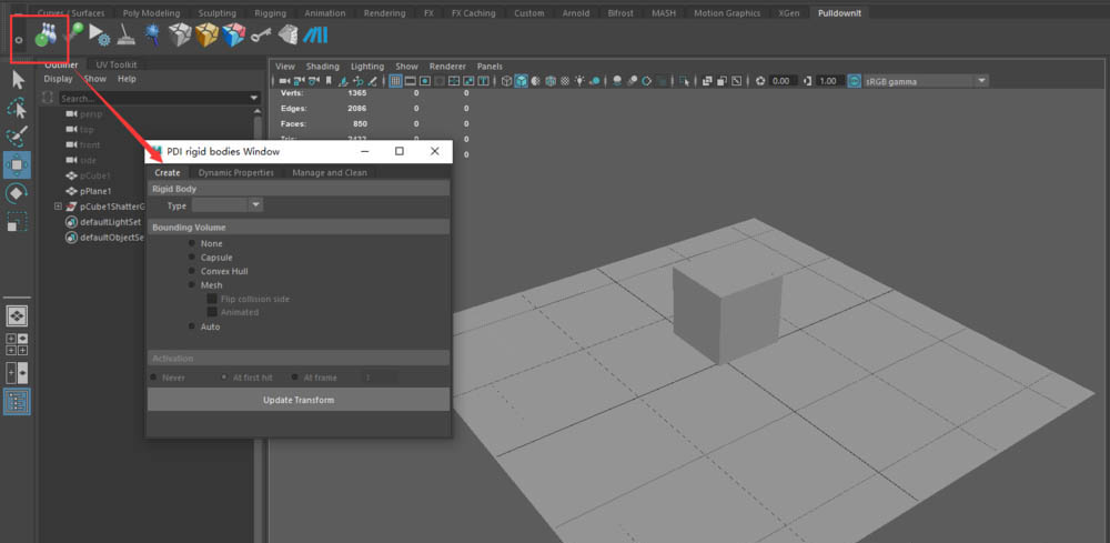
3、点击保龄球图标打开rigidbody类型设置面板

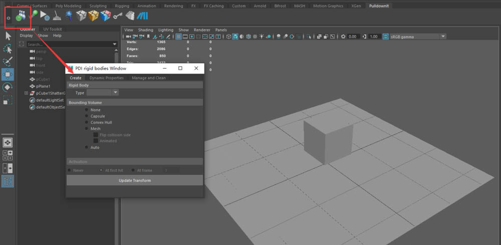
4、选中新建的面片将类型切换为static

5、点击时间帧播放按钮进行预览

6、点击钥匙图标打开烘焙面板,点击bake whole pdi simulation 进行全部烘焙

以上就是maya破碎插件的用法,希望大家喜欢,请继续关注脚本之家。
相关推荐: