maya中可以使用晶格变形调整模型点多的模型,该怎么操作呢?下面我们就来看看详细的教程。
1、打开Maya软件

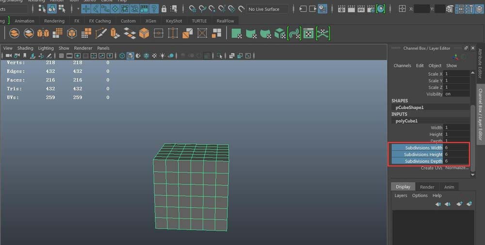
2、新建一个四方体,调整分段,分段稍微高些

3、将工作面板切换为modeling

4、选中模型,添加lattice效果器

5、调节lattice的分段

6、在生成的晶格上右键,选择进入编辑点模式

7、选中lattice点,使用移动、旋转或缩放进行编辑

8、在模型状态下,选中模型按alt+shift+D删除晶格变形器

以上就是maya晶格变形器调整模型点多的模型的技巧,希望大家喜欢,请继续关注脚本之家。
相关推荐: