maya设计模型是很方便的,想要设计一款椅子模型,该怎么设计呢?想摸我们就来看看详细的教程。
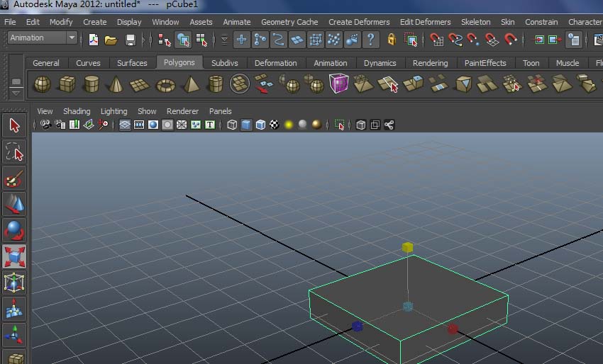
1、打开maya软件,选择polygons下的cube,在网格上可拉出立方体模型。



2、如下图,需要注意的是,如果把interactive Creation前面的对号去掉的话,点击cube,会在网格中心直接形成正方体。可用缩放工具(快捷键R)进行调节。



3、按住Ctrl+鼠标右键,如下图所示,使鼠标移动到Insert Edge Loop Tool上,在立方体上建立一条环形边,依次建立其他三条。



4、然后点击鼠标右键,选择face(面),点击其中一个面,按shift加选其他三个。


5、shift+右键,选择Extrude Face(挤出面)。

6、鼠标单击向下的蓝色箭头即可,如图所示。


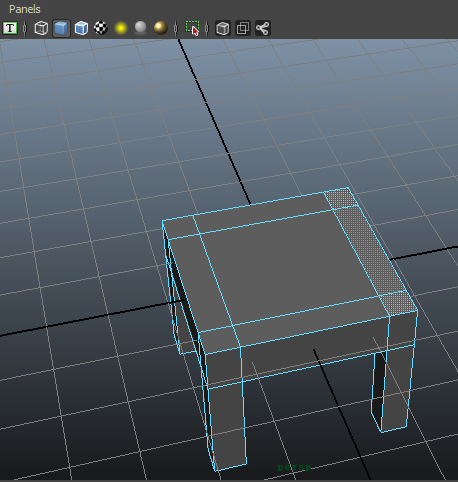
7、然后挤出椅子的上端,按Q键结束挤出功能。


8、一把简易的椅子就做好了

以上就是maya椅子模型的制作方法,希望大家喜欢,请继续关注脚本之家。
相关推荐: