maya是一款功能强大的三维模型制作软件,该软件命令众多,功能齐全,在模型制作时非常灵活,方法是多种多样,下面我们就来使用该软件来看看是如何制作小马扎的吧,创建的模型如图所示:

1、打开maya这款软件,进入maya的操作界面,如图所示:
2、在该界面内找到create选项,如图所示:
3、点击create选项,在其子级菜单哪里找到polygon primitives选项,并在其下拉菜单里找到cube命令,如图所示:
4、点击cube命令在透视图里就创建了一个立方体,如图所示:
5、在该物体上单击鼠标右键,在右键菜单里找到face命令,选择底部的面,如图所示:
6、选择底面后,按下键盘上的R键对底面进行缩放,调节底面的大小,如图所示:
7、底面的大小调节完成以后,按下键盘上的delete键将其删除,然后找到edit mesh菜单,如图所示:
8、点击edit mesh命令,在其子级菜单里找到insert edge loop tool,如图所示:
9、点击insert edge looptool命令,用鼠标左键在物体上插入如图示的循环边,如图所示:
10、再在物体上单击鼠标右键,在弹出的右键菜单里选择face命令,然后选择如图所示的面,如图所示:
11、选择这些面后,按下键盘上的delete键,将其删除,删除后的效果如图所示:
12、在在菜单栏里找到create菜单,如图所示:
13、点击create菜单,在其子级菜单里找到polygon primitives选项,并在primitives的下拉菜单里找到plane命令,如图所示:
14、点击plane命令,创建一个面片,按下键盘上的R调节其大小,然后按下W键在调节其位置,再按下E键,调节其旋转角度,最后的位置如图所示:
15、重复第13、14步,依次在创建三个面片,并调节位置、角度,如图所示:
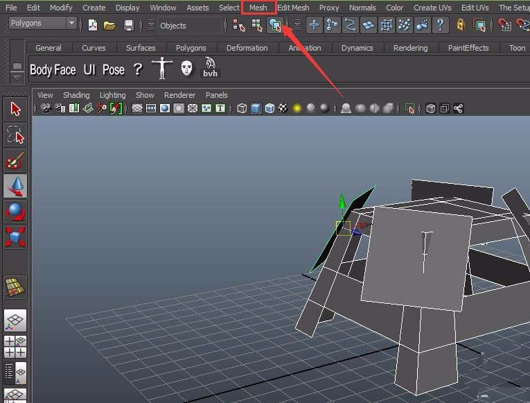
16、选择物体,然后再选择面片,在上面的菜单里找到mesh菜单,如图所示:
17、点击mesh菜单,并在其子级菜单里找到Boolean选项,点击Boolean选项,在其下拉菜单里找到difference,选项,如图所示:
18、点击difference选项,可以看到我们最后的运算效果,如图所示:
19、选择现在的模型,在菜单里找到edit mesh菜单,如图所示:
20、点击edit mesh菜单,在其子级菜单里找到extrude命令,如图所示:
21、点击extrude命令,设置thickness的值为0.1,如图所示:
22、设置完成以后,按下键盘上的数字3键,进行光滑显示,制作的模型如图所示:
相关推荐: