这篇教程向脚本之家的朋友们介绍用MAYA制作一根精巧的USB连接线,教程内容非常基础,非常适合新手入门的朋友。希望脚本之家的朋友们喜欢这篇MAYA教程。下面我们就先看看效果图:

下面是具体的制作步骤:
第1步
创建一个原始立方体,以符合大小的USB接口。

第2步

第3步
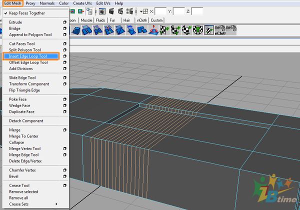
创建2条循环

第4步
选择顶点,使用移动工具,修改模型匹配usb 基本形状。

第5步基本形状

第6步 选择的前面的面。

第7步

第8步

第9步
在顶面增加更多的线,使用insite edge loop tool

第10步

步骤11
使用和第九步相同的方法,增加更多的线

第12步
选择如图的面

第13步

步骤14
缩小那些面

第15步目前效果

第16步再次加线

第17步

步骤18选择所有的小面,挤压。

步骤19目前效果

以上就是向大家介绍用MAYA制作精巧的USB连接线的教程,由于教程比较简单,大家学起来应该不会很困难,所以就转发过来与大家一起分享,希望本教程对初学MAYA的朋友有一定的帮助