这篇教程教脚本之家的MAYA学习者使用MAYA制作超炫的琴键,在以音乐为主的频道包装中,音乐元素是必不可少的,突出年轻的元素,节奏震撼,给人以强烈的冲击力。本文主要介绍的是建模的部分,适合刚开始学习MAYA的朋友们学习,好了先来看看最终的效果图先:

细心的朋友肯定也注意到了,这里的合成还使用到了


具体的制作步骤如下:
1.1创建模型
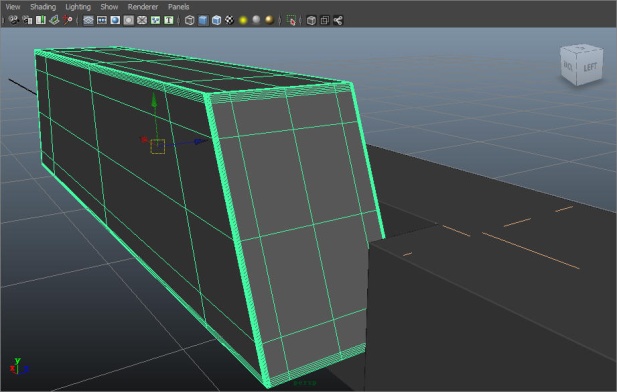
(1)找开Maya,创建Polygon立方体做白色琴键,在属性通道中设置Subdivisions Width 为1,设置Subdivisions Height 为1,设置Subdivisions Depth为3,如图1-1所示。


图1-1
(2)选择Polygon模块,选择立方体进入面层级,选择侧面的两个面单击
按键,拖拽坐标Z轴,得到如图1-2所示。

图1-2
(3)进入点层级,选择相对应侧面的点反方向拖拽坐标Z轴,得到如图1-3所示效果。
图1-3
(4)进入边层级,执行Edit Mesh>Insert Edge Loop Tool命令,如图1-4所示。

图1-4
(5)给每条边添加环形边,如图1-5所示。


图1-5
(6)单击Edit Mesh>Insert Edge Loop Tool命令后的
按钮,找开参数面板,勾选Multiple edge loops选项,设置Number of edge loops为2,如图1-6所示。

图1-6
(7)在每个条环形边内再添加两条环形边,细分边缘,得到如图1-7所示效果。


图1-7
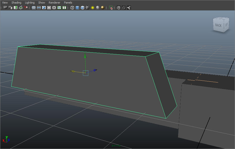
(8)选择模型,单击
按钮,光滑模型,得到如图1-7所示效果。

图1-8
(9)再创建一个立方体做黑色琴键,单向缩放Z轴,使黑色琴键Z轴向的宽度是白色琴键突出部位的两倍宽,沿X轴缩放,进入点层级,框选底边的点沿X轴缩放,调整位置,得到如图1-9所示效果。

图1-9
(10)用同样的方法为黑色琴键添加环形边,并执行 命令,如图1-10所示。


图1-10
(11)再创建一个立方体,在属性通道中设置Subdivisions Width 为1,设置Subdivisions Height 为1,设置Subdivisions Depth为3,调整位置,如图1-11所示。

图1-11
(12)进入面层级,选择侧面的中间面,执行
命令,拖拽Z轴,与第一个白色琴键长度一致,如图1-12所示。


图1-12
(13)进入点层级,选择相对应面的点,拖拽Z轴,与第一个白色琴键长度一致,如图1-13所示。

图1-13
(14)进入边层级,用同样方法为各个边添加环形边,如图1-14所示。


图1-14
(15)执行
命令,如图1-15所示。


图1-15
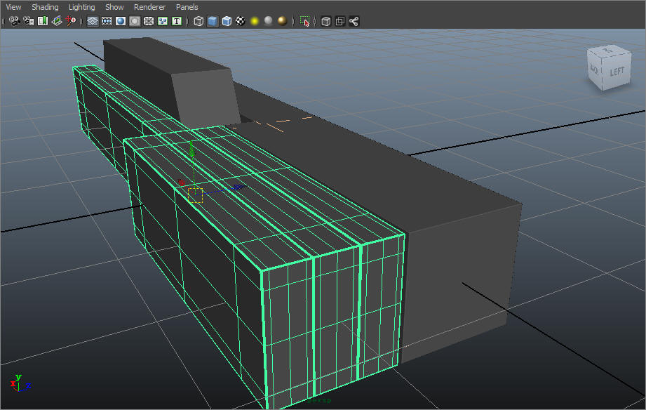
(16)复制模型,调整位置,得到如图1-16所示效果。

图1-16
1.2编辑材质
(1)执行Windows>Animation Editors>Hypershade命令,打开材质编辑器面板,如图2-1所示。

图2-1
(2)创建Blinn1材质球,双击材质球,打开属性面板,设置Color为白色,如图2-2所示。

图2-2
(3)选择所有白色琴键模型,将Blinn1材质球指定给选择的模型,如图2-3所示。

图2-3
(4)创建Blinn2材质球,双击材质球,打开属性面板,设置Color为白色,设置Eccentricity为0.209,设置Specular Roll Off为2,设置Specular Color为白色,设置Reflectivity为0.133,如图2-4所示。


图2-4
(5)单击Reflected选项后的

按钮,添加Env Ball材质球,单击Image选项后的

按钮,添加File材质,单击File Name选项后的

按钮,添加贴图,勾选Pre Filter选项,设置Pre Filter Radius为8,如图2-5所示。

图2-5
(6)选择所有黑色琴键模型,将Blinn2材质球指定给选择的模型,如图2-6所示。

图2-6
(7)最终得到如图2-7所示效果。

图2-7
1.3元素应用
(1)框选琴键按Ctrl+D复制,调整好位置,重复按Shift+D,框选全部模型,按Ctrl+G打组,得到如图3-1所示。
图3-1
(2)执行Create>CV Curve Tool命令,按Shift画一条直线,切换Animation模块,选择直线,执行Create Deformers>Nonlinear>Bend命令,给曲线添加变形器,设置变形器属性,设置Rotate X为90,设置Curvature为3.1,如图3-2所示,


图3-2
(3)选择琴键组,加选曲线,单击Animate>Motion Paths>Attach to Motion Path命令后的 按钮,打开参数面板,设置Front axis为Z,设置Up axis为Y,如图3-3所示。


图3-3
(4)选择琴键组,加选曲线,执行Animate>Motion Paths>Flow Path Object命令,设置ffd 1Lattice的属性参数,设置U Divisions为70,得到如图3-4所示。


图3-4
(5)调节曲线的CV点,得到如图3-5所示效果。

图3-5