Maya物体怎么添加属性?

所属分类: 媒体动画 / maya 阅读数: 206
收藏 0 赞 0 分享

Maya想要给物体添加自定义属性,该怎么添加属性呢?下面我们就来看看maya物体属性的设置方法。

1、打开Maya软件

2、新建一个物体,选中需要添加属性的物体

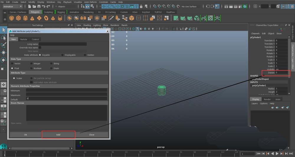
3、执行modify---add attribute来添加属性

4、在longname栏填写属性名字

5、在data type 选择float浮点型

6、在最大最小值上填写数据,默认状态一般为0

7、填写完毕后点击add添加,在属性栏即可看到

以上就是maya物体添加属性的教程,希望大家喜欢,请继续关注脚本之家。

相关推荐:

maya属性编辑器中新增了哪些功能?

maya怎么设置几何物体的基本属性?

MAYA怎么手动修改属性编辑器或通道盒属性值?

更多精彩内容其他人还在看

MAYA超逼真的老农场材质的制作教程

这是一篇MAYA超逼真的老农场材质的制作教程,教程制作出来的效果很不错,推荐给脚本之家的朋友,喜欢的朋友一起来学习制作一下哦!
收藏 0 赞 0 分享

MAYA制作超真实的照片级食物材质

本教程向脚本之家的朋友们介绍利用MAYA制作超真实的照片级食物材质,制作出来的食物非常美味真实。教程十分的经典,介绍的制作步骤也很详细,希望朋友们喜欢本教程介绍的内容
收藏 0 赞 0 分享

MAYA制作可爱的卡通理发店场景

这篇教程是向脚本之家的朋友介绍利用MAYA制作可爱的卡通理发店,制作出来的效果很可爱,教程并不是很详细,主要还是介绍制作的过程。所以要学习本教程需要学习者具有很好的基础。推荐过来,希望对大家有所帮助
收藏 0 赞 0 分享

MAYA流体教程之水的模拟方法

这篇教程像脚本之家的朋友们介绍MAYA流体教程之水的模拟方法,教程默认粒子是没有碰撞效果的,大家记住哦。教程比较简单,送给初学者。
收藏 0 赞 0 分享

MAYA车轮建模教程:MAYA制作真实的车轮建模

很多新手朋友也想学习MAYA汽车建模的具体流程和方法,给大家发布一个MAYA车轮建模的教程,希望对大家有所帮助吧
收藏 0 赞 0 分享

Maya2013新功能如何使用 Maya2013新功能完全解析(图文)

万众瞩目的Maya2013令人惊艳的新功能,想必众多CGer已经有所耳闻了,此次升级既有重头戏Node Editor和GPU Cache,那么,Maya2013这些新功能如何使用,实际应用效果如何?Autodesk官方给出了全面测评与解析,让你清晰全面了解Maya2013:
收藏 0 赞 0 分享

什么是人格中心?人格中心的动画理论介绍

本教程向脚步之家的朋友们介绍人格中心的动画理论,教程属于理论知识讲解教程,对于制作人物方面会对朋友们有一定帮助,希望朋友们喜欢本教程
收藏 0 赞 0 分享

MAYA制作超炫的外星修道士角色教程

这篇教程教脚本之家的MAYA学习者们使用MAYA制作外星修道士,教程难度一般,制作出来的角色科幻感觉挺好的,希望脚本之家的MAYA学习者们喜欢这篇教程吧
收藏 0 赞 0 分享

MAYA制作怪鸟掌柜角色图文教程

这篇教程教脚本之家的MAYA学习者们使用MAYA制作怪鸟掌柜角色,教程难度一般,制作出来的怪鸟角色挺不错的。教程介绍的很详细,其中还运用了渲染和材质,教程很值得学习,转发过来和脚本之家的朋友们一起分享学习了
收藏 0 赞 0 分享

Maya制作逼真的印第安部落人角色教程

这篇教程教脚本之家的MAYA fans们使用Maya制作印第安部落人角色,教程难度高等,制作出来的角色各方面都挺不错的,教程除了使用MAYA之外还使用了ZBRUSH来进行建模,当然还有PS的后期处理,转发过来和飞特的朋友们一起分享,希望对大家有所帮助
收藏 0 赞 0 分享
查看更多