maya绘制的长方体模型想要弯曲,该怎么办呢?下面我们就来看看变形功能弯曲模型的方法。
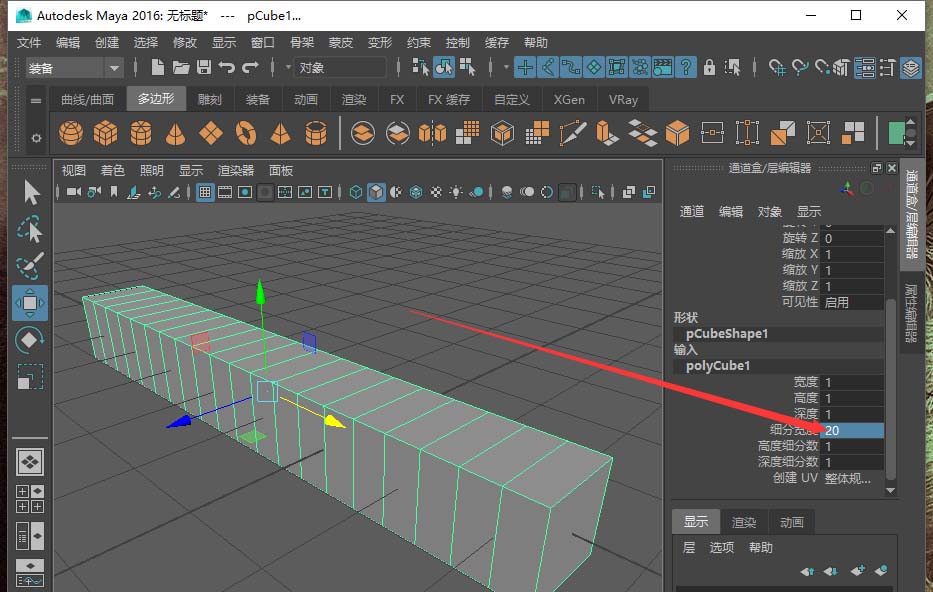
1、首先,我们新建一个立方体模型。调整其宽度分段数为20. 用缩放工具将其拉长。效果如图。

2、然后,我们找到变形菜单,找到变形->非线性->弯曲

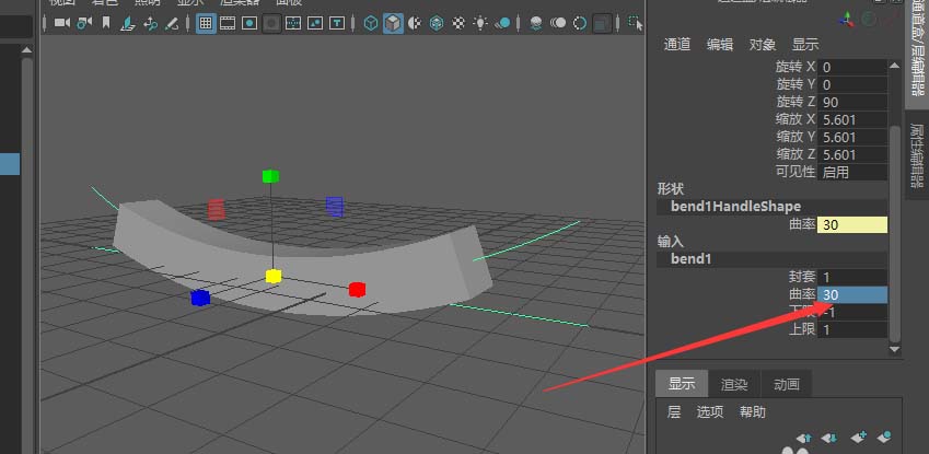
3、单击弯曲指令后,视图中多了一个bend1handle对象。这个是弯曲控制柄。

4、同样的,我们可以动过旋转和移动工具调整控制柄的位置。我们也可以在大纲视图中选中这个控制柄对象。


5、点开右边的“输入”,修改下面的曲率数值。注意,上面的那个黄色的显示数值是不可以修改的。

6、如果我们选中pCube1进行缩放,我们看到,弯曲效果被实时的应用了。

以上就是maya变形功能中弯曲命令的使用方法,希望大家喜欢,请继续关注脚本之家。
相关推荐: