React中最神奇的部分莫过于虚拟DOM,以及其高效的Diff算法。这让我们可以无需担心性能问题而”毫无顾忌”的随时“刷新”整个页面,由虚拟DOM来确保只对界面上真正变化的部分进行实际的DOM操作。React在这一部分已经做到足够透明,在实际开发中我们基本无需关心虚拟DOM是如何运作的。然而,理解其运行机制不仅有助于更好的理解React组件的生命周期,而且对于进一步优化React程序也会有很大帮助。
1、什么是虚拟DOM
在React中,render执行的结果得到的并不是真正的DOM节点,结果仅仅是轻量级的JavaScript对象,我们称之为virtual DOM。
简单的说,其实所谓的virtual DOM就是JavaScript对象到Html DOM节点的映射;即使用JavaScript对象将Html结构表示出来,而这个对象就是virtual DOM。
eg:
Html:
<ul id='list'> <li class='item'>Item 1</li> <li class='item'>Item 2</li> </ul>
JavaScript对象表示(virtual DOM)
{
tagName: 'ul',
props: {
id: 'list'
},
children: [
{tagName: 'li', props: {class: 'item'}, children: ["Item 1"]},
{tagName: 'li', props: {class: 'item'}, children: ["Item 2"]},
]
}
2、什么时候会生成到virtual DOM
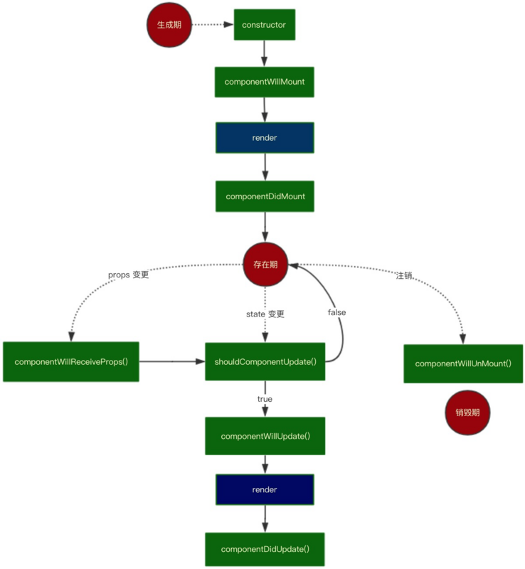
React生命周期拥有装载、更新、卸载的三个阶段;附上一张React生命周期图

前面提到:render执行的结果得到的并不是真正的DOM节点,结果仅仅是轻量级的JavaScript对象,即在render函数调用时将会创建出虚拟DOM;
class Tab extends React.Component {
render() {
React.createElement(
'p',
{ className: 'class'},
'Hello React'
)
}
}

通过React.createElemen创建出虚拟DOM,而该函数只在Render函数中调用,所以在React装载和更新的过程中才会有虚拟DOM的生成;至于挂载到真实DOM自然而然是ReactDom.render函数啦。
3、virtual DOM如何实现
实现其实很简单,主要是定义一个函数并把我们传进去的参数组成一个React元素对象,而type就是我们传进去的组件类型,可以是一个类、函数或字符串(如'div')
React大致源码:
function createElement(type, config, children) {
let propName;
const props = {};
let key = null;
let ref = null;
let self = null;
let source = null;
if (config != null) {
if (hasValidRef(config)) {
// 如果有ref,将它取出来
ref = config.ref;
}
if (hasValidKey(config)) {
// 如果有key,将它取出来
key = '' + config.key;
}
self = config.__self === undefined ? null : config.__self;
source = config.__source === undefined ? null : config.__source;
for (propName in config) {
if (
hasOwnProperty.call(config, propName) &&
!RESERVED_PROPS.hasOwnProperty(propName)
) {
// 将除ref,key等这些特殊的属性放到新的props对象里
props[propName] = config[propName];
}
}
}
// 获取子元素
const childrenLength = arguments.length - 2;
if (childrenLength === 1) {
props.children = children;
} else if (childrenLength > 1) {
const childArray = Array(childrenLength);
for (let i = 0; i < childrenLength; i++) {
childArray[i] = arguments[i + 2];
}
props.children = childArray;
}
// 添加默认props
if (type && type.defaultProps) {
const defaultProps = type.defaultProps;
for (propName in defaultProps) {
if (props[propName] === undefined) {
props[propName] = defaultProps[propName];
}
}
}
return ReactElement(
type,
key,
ref,
self,
source,
ReactCurrentOwner.current,
props,
);
}
const ReactElement = function(type, key, ref, self, source, owner, props) {
// 最终得到的React元素
const element = {
// This tag allows us to uniquely identify this as a React Element
$$typeof: REACT_ELEMENT_TYPE,
// Built-in properties that belong on the element
type: type,
key: key,
ref: ref,
props: props,
// Record the component responsible for creating this element.
_owner: owner,
};
return element;
};
打印出组件:

4、为什么需要使用virtual DOM
DOM管理历史阶段:
React采用的就是第四种模式;但是我们都知道对于操作DOM成本太高,而相对操作JavaScript就快速多了,而Html DOM可以很简单的用JavaScript对象表示出来(Virtual DOM就这样诞生了)
这样的做法会导致很多的问题,最大的问题就是这样做会很慢,因为即使一个小小的状态变更都要重新构造整棵 DOM,性价比太低;而React Virtual DOM在状态更新过程加了一些特别的操作来避免整棵 DOM 树变更(它就是接下来的Diff算法)。
接下来的Diff算法即将更新,敬请期待~~~
以上就是本文的全部内容,希望对大家的学习有所帮助,也希望大家多多支持脚本之家。