JavaScript原型及原型链终极详解
一. 普通对象与函数对象
JavaScript 中,万物皆对象!但对象也是有区别的。分为普通对象和函数对象,Object,Function 是JS自带的函数对象。下面举例说明
function f1(){};
var f2 = function(){};
var f3 = new Function('str','console.log(str)');
var o3 = new f1();
var o1 = {};
var o2 =new Object();
console.log(typeof Object); //function
console.log(typeof Function); //function
console.log(typeof o1); //object
console.log(typeof o2); //object
console.log(typeof o3); //object
console.log(typeof f1); //function
console.log(typeof f2); //function
console.log(typeof f3); //function
在上面的例子中 o1 o2 o3 为普通对象,f1 f2 f3 为函数对象。怎么区分,其实很简单,凡是通过 new Function() 创建的对象都是函数对象,其他的都是普通对象。f1,f2,归根结底都是通过 new Function()的方式进行创建的。Function Object 也都是通过 New Function()创建的。
二. 原型对象
在 JavaScript 中,每当定义一个对象(函数)时候,对象中都会包含一些预定义的属性。其中函数对象的一个属性就是原型对象 prototype。注:普通对象没有prototype,但有__proto__属性。
原型对象其实就是普通对象(Function.prototype除外,它是函数对象,但它很特殊,他没有prototype属性(前面说道函数对象都有prototype属性))。看下面的例子:
function f1(){};
console.log(f1. prototype) //f1 {}
console.log(typeof f1. prototype) //Object
console.log(typeof Function. prototype) // Function
console.log(typeof Object. prototype) // Object
console.log(typeof Function. prototype. prototype) //undefined
从这句console.log(f1. prototype) //f1 {} 的输出就结果可以看出,f1. prototype就是 f1的一个实例对象。就是在f1创建的时候,创建了一个它的实例对象并赋值给它的prototype,基本过程如下:
var temp = new f1(); f1. prototype = temp;
所以,Function. prototype为什么是函数对象就迎刃而解了,上文提高凡是new Function ()产生的对象都是函数对象,所以temp是函数对象。
var temp = new Function (); Function. prototype = temp;
那原型对象是用来做什么的呢?主要作用是用于继承。举了例子:
var person = function(name){
this.name = name
};
person.prototype.getName = function(){
return this.name;
}
var zjh = new person(‘zhangjiahao');
zjh.getName(); //zhangjiahao
从这个例子可以看出,通过给person.prototype设置了一个函数对象的属性,那有person实例(例中:zjh)出来的普通对象就继承了这个属性。具体是怎么实现的继承,就要讲到下面的原型链了。
三.原型链
JS在创建对象(不论是普通对象还是函数对象)的时候,都有一个叫做__proto__的内置属性,用于指向创建它的函数对象的原型对象prototype。以上面的例子为例:
console.log(zjh.__proto__ === person.prototype) //true
同样,person.prototype对象也有__proto__属性,它指向创建它的函数对象(Object)的prototype
console.log(person.prototype.__proto__ === Object.prototype) //true
继续,Object.prototype对象也有__proto__属性,但它比较特殊,为null
console.log(Object.prototype.__proto__) //null
我们把这个有__proto__串起来的直到Object.prototype.__proto__为null的链叫做原型链。如下图:

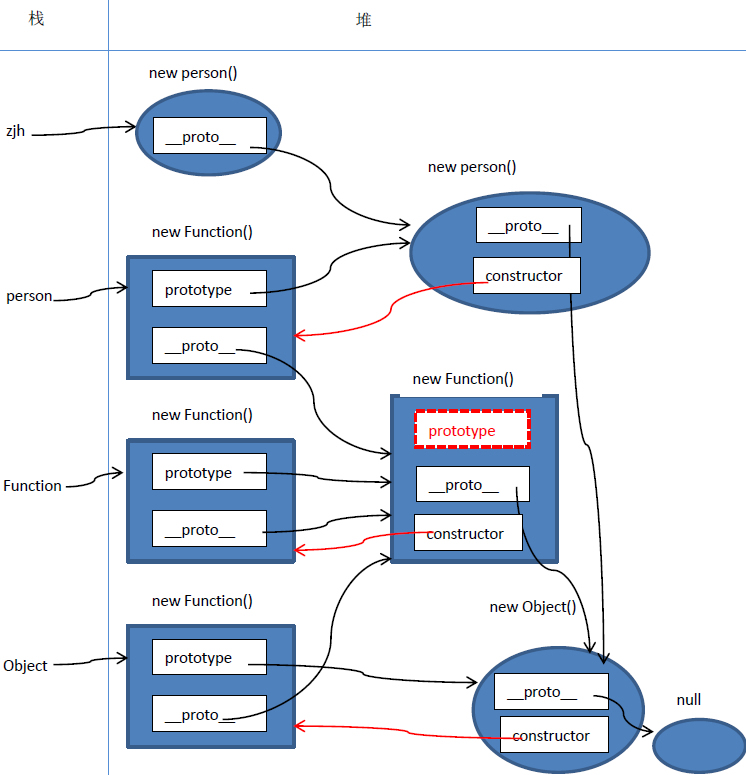
四.内存结构图
为了更加深入和直观的进行理解,下面我们画一下上面的内存结构图:

画图约定:

疑点解释:
1.Object.__proto__ === Function.prototype // true
Object是函数对象,是通过new Function()创建,所以Object.__proto__指向Function. prototype。
2.Function.__proto__ === Function.prototype // true
Function 也是对象函数,也是通过new Function()创建,所以Function.__proto__指向Function. prototype。
自己是由自己创建的,好像不符合逻辑,但仔细想想,现实世界也有些类似,你是怎么来的,你妈生的,你妈怎么来的,你姥姥生的,……类人猿进化来的,那类人猿从哪来,一直追溯下去……,就是无,(NULL生万物)
正如《道德经》里所说“无,名天地之始”。
3.Function.prototype.__proto__ === Object.prototype //true
其实这一点我也有点困惑,不过也可以试着解释一下。
Function.prototype是个函数对象,理论上他的__proto__应该指向 Function.prototype,就是他自己,自己指向自己,没有意义。
JS一直强调万物皆对象,函数对象也是对象,给他认个祖宗,指向Object. prototype。Object. prototype.__proto__ === null,保证原型链能够正常结束。
五.constructor
原型对象prototype中都有个预定义的constructor属性,用来引用它的函数对象。这是一种循环引用
person.prototype. constructor === person //true Function.prototype.constructor === Function //true Object.prototype.constructor === Object //true
完善下上面的内存结构图:

有两点需要注意:
1.注意Object.constructor===Function;//true 本身Object就是Function函数构造出来的
2.如何查找一个对象的constructor,就是在该对象的原型链上寻找碰到的第一个constructor属性所指向的对象
六.总结
1.原型和原型链是JS实现继承的一种模型。
2.原型链的形成是真正是靠__proto__ 而非prototype
要深入理解这句话,我们再举个例子,看看前面你真的理解了吗?
var animal = function(){};
var dog = function(){};
animal.price = 2000;//
dog.prototype = animal;
var tidy = new dog();
console.log(dog. price) //undefined
console.log(tidy.price) // 2000
为什么呢?画一下内存图:

这说明什么问题呢,执行dog.price的时候,发现没有price这个属性,虽然prototype指向的animal有这个属性,但它并没有去沿着这个“链”去寻找。同样,执行tidy.price的时候,也没有这个属性,但是__proto__指向了animal,它会沿着这个链去寻找,animal中有price属性,所以tidy.price输出2000。由此得出,原型链的真正形成是靠的__proro__,而不是prototype。
因此,如果在这样指定dog.__proto__ = animal。那dog.price = 2000。
<!--[if !supportLists]-->1.
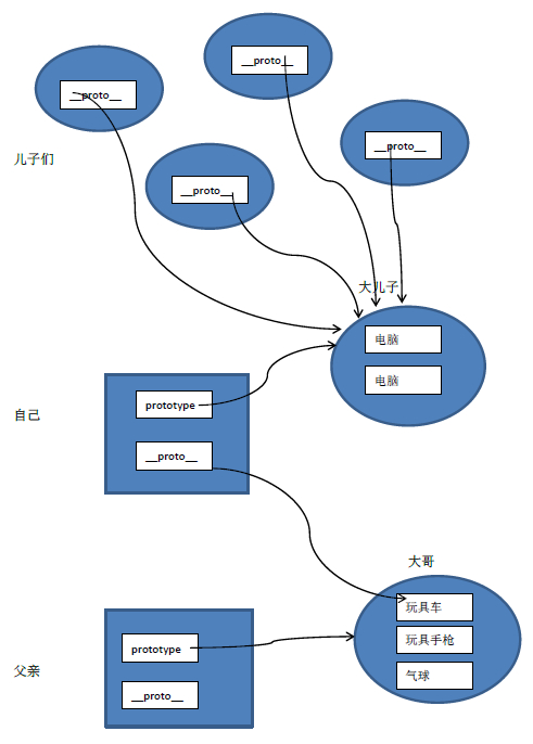
<!--[endif]-->最后打个比喻,虽然不是很确切,但可能对原型的理解有些帮助。

父亲(函数对象),先生了一个大儿子(prototype),也就是你大哥,父亲给你大哥买了好多的玩具,当你出生的时候,你们之间的亲情纽带(__proto__)会让你自然而然的拥有了你大哥的玩具。同样,你也先生个大儿子,又给他买了好多的玩具,当你再生儿子的时候,你的小儿子会自然拥有你大儿子的所有玩具。至于他们会不会打架,这不是我们的事了。
所以说,你是从你大哥那继承的,印证了那句“长兄如父”啊