使用范围:
OA、MIS、ERP等信息管理类的项目,暂时不考虑网站。
遇到的问题:
完成一个项目,往往需要引用很多js文件,比如jQuery.js、easyUI等。还有自己写的一些列js文件,那么这些文件如何方便的加载,如果文件有变化如何才能让客户端及时更新缓存?如果能够提高点运行效率,那就更好了。
目标:
1、 可以方便的引用js文件。
2、 尽量使用各种缓存,避免频繁从服务器读取文件。
3、 如果js文件有更新或者增加、减少几个减少js文件,需要客户端能够自动、立刻更新。
4、 Js文件的复用。
页面结构:
一般OA、MIS这一类的项目,大多采用frameset或者iframe的方式来实现,这样就有了父页和子页的概念。我们可以利用这一点来做做文章。
网页可以分为三块:外壳、首页、标签、数据列表、表单(添加、修改)。因为这里要说的加载js的方法,需要利用这种页面结构,也正是因为这个原因,所以暂时不支持网站。
看这个图有点眼熟吧。恩,就是这种结构。

正文
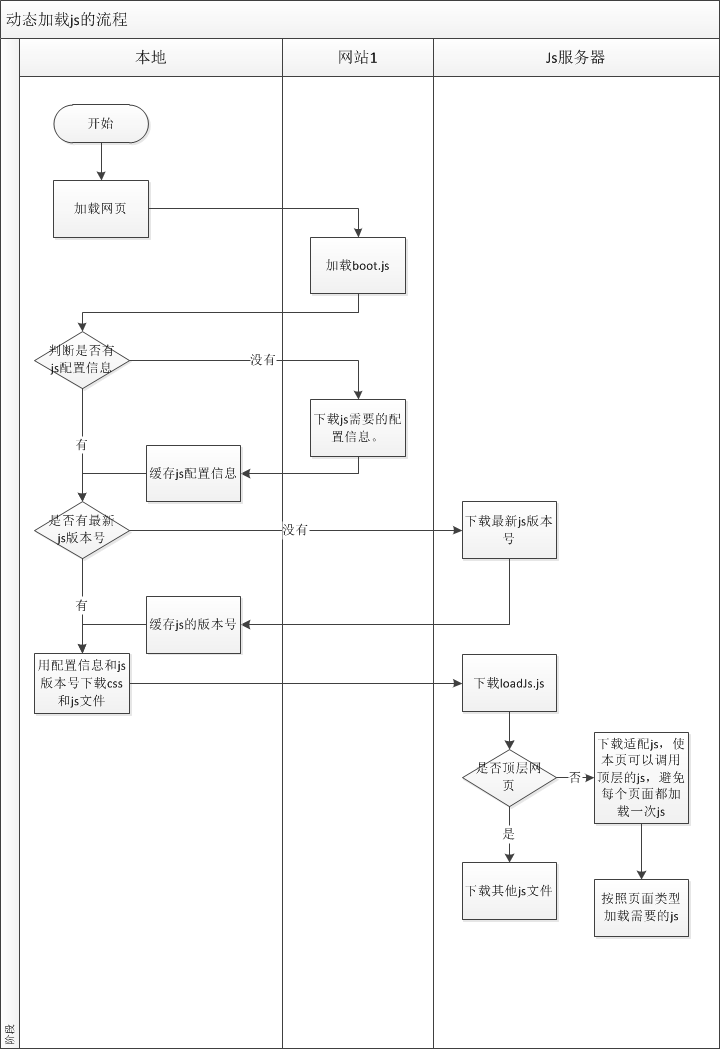
现在做web版的应用,越来越依赖各种js了,第三方的jQuery、easyUI、my97等,还有自己写的各种js。要实现的功能越来越多,需要使用的js也越来越多,js文件的修改也很频繁。于是就出现了许多问题,比如每个页面都要写一大堆<script src=””>。这个也太麻烦了吧,增加一个新的js文件,需要改多少页面?js文件更新了如何让客户端也立即更新?如何让客户端更快的加载js。有的Js文件还有依赖关系,如何确保加载顺序?本文内容就是分享一下我的解决方案。
动态加载
在页面里使用<script>加载js,显然很麻烦,那么怎么办呢?想来想去还是用动态加载的方法来解决。在网上也搜索了一番,有很多种方法,有自己手动写的,有整理成框架的(比如seejs)。有的时候还是感觉自己弄一个更加的应手,所以打算自己写一套。
如何动态加载呢?使用jQuery提供的方法吗?这个倒是可以,但是页面必须引用jQuery和我写的加载js文件的js。也就是说一个页面要写两个<script>,这个就麻烦了。能写一个,就一定不要写两个,虽然只是多了一个,但是多了这么一个就真的很麻烦。所以决定自己手写一个动态加载的小方法。
不会写怎么办呢?百度大婶来帮忙吧。各种搜呀,终于找到了一个比较理想的方法,恩就用这个了。
function ready() { /*IE7.0/IE10.0*/
if (s.readyState == 'loaded' || s.readyState == 'complete') {
callback();
}
}
function loaded() { /*chrome/IE10.0*/
callback();
}
}
};
加载顺序
和新代码已经搞定了,下面就是如何加载其他js文件了,由于文件比较多,还有一定的依赖关系,想来想去还是弄个js文件的字典吧,然后做一个加载顺序,按照这个顺序来加载。
为了更稳定一点,决定采用一个一个加载的方式,即加载完一个js,然后在加载另一个js。这样就可以确保依赖关系。当然缺点是加载速度会比较慢。一般网页加载js是可以多个js文件一起下载的,这个速度就会比较快。
使用缓存
一般浏览器对于各种资源(比如网页、图片、js、css等)会有一个缓存,已经有了就不会再向服务器去下载了。看似很好,但是有两个问题:
A、浏览器如何判断缓存的js文件是不是最新的?
B、js文件更新了,如何强制浏览器更新?
浏览器是怎么判断的呢?具体步骤我也不太清楚,只是知道有一个步骤是要到服务器问问,我缓存的js文件是不是最新的,然后才能够确定本地的缓存是否是最新的,如果是最新的就不折腾了,如果不是再去下载最新的。就是说呢,即使客户端已经有了js文件的缓存,但是浏览器要确认一下是否最新,还是会跑到服务器去问问。这个,折腾呀。当然一般情况下,这个过程会很快,但是有时候这个过程会很慢。
所以呢,还是尽量避免加载js的好。于是就引出来的“js文件的复用”。
更新js文件
Js文件更新了,但是浏览器却还在用以前的js文件,因为有缓存了,而且还固执的认为缓存的js文件就是最新的,哎咋办呀?
最简单的方法就是在加载js的时候,后面跟一个版本号,有更新了,就版本号+1。比如 xxx.js?v=1。Js文件更新后就是 xxx.js?v=2。这样js就肯定会被更新了。
看起来似乎很简单,但是这个版本号如何加上去?版本号本身又如何更新呢?
复用
这个就要先看看上面那个图了,就是页面结构,有一个外壳页(或者首页),我们叫做父页。里面还有若干个iframe加载的页面,我们加做子页。
一般的做法是,父页里加载jQuery.js,然后子页里也要加载jQuery.js。当然当子页在加载jQuery.js的时候,直接从缓存里面提取,一般不会再去折腾服务器了。
但是,既然父页里面已经加载了,子页为啥还要再加载一次?直接用父页里加载好的行不行呢?到网上搜了一下,似乎没有人这么做。也许是我太另类了吧,我就是想实现这个方法。优点就是,所有的js文件都在父页里加载,子页直接使用父页里加载好的js,这样子页就不需要在折腾js文件了。这样效率也可以更高一些,毕竟即使用缓存里加载,也是要判断一下,然后在做个加载的动作,还是会有一点点损耗,js文件越多也就越明显。
那么如何实现呢,想想似乎很简单。
父页里使用jQuery
Var aa = $('div'); //找到父页里的所有div
子页里是不是可以这么做?
Var bb = top.$ ('div') ; //能够找到div,但是不是子页的div而是父页里的div。
咋回事呢?原因就在于搜索范围。jQuery是有三个参数的,我们平时只用了第一个,后面的就被忽略了。那么第二个参数是啥呢?就是搜索范围。没有指定的时候,jQuery会在哪里搜索呢?加载jQuery的页面里面搜索,而不是调用$的页面里搜索。
解决方法也很简单,加个参数就好了
Var bb = top.$ ('div',document) ; //指定搜索范围:子页的document
等等,这个似乎很烦人,我们在写脚本的时候,还要考虑一下,这个脚本是在父页里执行还是在子页里执行吗?
好了,做一个简单的封装,避免这个麻烦。子页里写个函数
好了,大功告成了吗?当然没有!预知后事如何,请听下回分解。
ps:下集预告。就是具体的实现代码,还有一些思路和想法,不知道大家还有啥想知道的没,有的话,欢迎在下面回复一下。谢谢先。
