例如:有一个employee对象,
function employee(){
this.e_id = 0;
this.e_name = "";
}
现在需要为它动态的新增"age"属性和"toString()"方法,
var empObj = new employee();
empObj["age"] = 20;
empObj["toString"] = function() { return this.e_id.toString() + this.e_name; };
一行简单的代码就承担了这项工作,这是Javascript内置支持的,不过往往我们需要在这基础上支持一定程度的扩展,所以会将这一行简单的代码抽成一个方法:
function dym_setprop(obj, key, value) {
if (obj && key) {
obj[key] = value;
}
}
看到这里,我们先让思路做个跳转,跳到C#中的employee对象,如下:

在面向对象的编程中,对外使用的都是属性(Get/Set),那么想想如何将这种方式签入到Javascript中,现在让我们跳回dym_setprop函数内,既在dym_setprop方法中不能使用obj[key]=value的直接赋值方式,而要支持Set。
function dym_setprop(obj, key, value, fn) {
if (obj && key) {
fn(obj, key, value);
}
}
参数fn,在dym_setprop中不直接操作任何对象,使用函数fn来代替相应的操作代码,则在这里除了支持Set外,还有其他很大的自由空间。
让我们继续深入dym_setprop方法,现在我们把关注点放在参数value上,大家都清楚value可以是值类型,也可以是函数,对于值类型来说,不用考虑其他东西直接赋值就可以了,对于函数来说就没有这么简单,它支持两种操作:
1、直接将函数赋给新扩展的属性
2、将函数执行的返回值赋给新扩展的属性
function dym_setprop(obj, key, value, fn, exec, pass) {
if (obj && key) {
var temp = value;
if (exec) {
temp = value.call(obj, key, fn(obj, key));
}
fn(obj, key, temp, pass);
}
}
在这段代码中参数exec充当了上面两种操作选择的角色,参数pass是一个额外的执行参数。除此之外,大家也许会对fn有些疑惑,因为上面有两个地方使用了,区别只有参数个数不同,fn到底代表什么?!再次想下C#中的属性,它是有Get/Set的,那么在这里fn(obj,key)就相当与Get,而fn(obj,key,temp,pass)就相当与Set。
例如:看下面的代码,对于fn的定义与使用,
employee.AccessProp = function(obj, key, value) {
if (value) {
obj[key] = value;
}
else {
return obj[key];
}
}
dym_setprop(empObj, "age", function(key, value) { return value + 10; }, employee.AccessProp, true);
看了这么多,也许大家觉得郁闷,简单的动态扩展对象程序为什么要以这种方式来编写,有种没事找事的感觉,其实不然,如果你只想做动态扩展对象,那么我建议你别采用上述dym_setprop的思路,但是如果你想从更加抽象的角度上思考,将dym_setprop内的程序作为一个流程执行的模板,那么这是一个不错的方式,因为dym_setprop内部不承担任何具体代码(obj[key]=value或obj[key])的执行,它都通过函数fn来代替,这样对于具体执行来说有完全自由的空间。
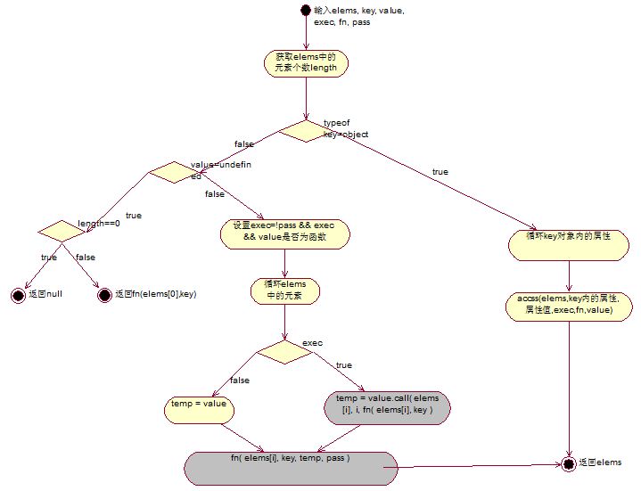
理解完上述的思路后,让我们进入本文的核心,JQuery是如何实现动态扩展对象的?access函数,
function access( elems, key, value, exec, fn, pass ) {
var length = elems.length;
// Setting many attributes
if ( typeof key === "object" ) {
for ( var k in key ) {
access( elems, k, key[k], exec, fn, value );
}
return elems;
}
// Setting one attribute
if ( value !== undefined ) {
// Optionally, function values get executed if exec is true
exec = !pass && exec && jQuery.isFunction(value);
for ( var i = 0; i < length; i++ ) {
fn( elems[i], key, exec ? value.call( elems[i], i, fn( elems[i], key ) ) : value, pass );
}
return elems;
}
// Getting an attribute
return length ? fn( elems[0], key ) : null;
}
仔细看完access函数的代码,你一定发现它和dym_setprop的相试度很高,它只是多了一段代码:
if ( typeof key === "object" ) {
for ( var k in key ) {
access( elems, k, key[k], exec, fn, value );
}
return elems;
}
很容易看出它其实就是用来支持object对象的动态扩展属性。具体的执行流程通过下图来展示:

到这里已经写完了,本文试着从自己的角度上去猜测JQuery的开发者是如何设计出access函数的,让它去支持动态扩展对象,并且说明了access的执行流程。其实对于我的这种猜测不一定正确,不过不妨碍我对于JQuery的研究。