本文对于Spring的JAR包使用和配置,结合网友材料以spring 4.3.6.RELEASE版本为例,介绍spring框架结构和各模块对应JAR包以及模块间JAR依赖关系。
注:不同版本JAR包依赖会有所区别
spring官网给出了一张spring4的结构图

图中可以简单认为将spring分为5个部分:core、aop、data access、web、test,图中每个圆角矩形都对应相应jar包,如果在maven中配置,所有这些jar的“groupId”都是“org.springframework”,每个jar有一个不同的“artifactId”,官方给出总共20个JAR包
题外话,对于JAR包的下载,除官方给出的通过maven和gradle依赖自动下载外,还可以通过以下地址直接下载全量ZIP包,但对于spring JAR包依赖的jar包需要自己额外下载
http://repo.spring.io/release/org/springframework/spring/
下面介绍这5个部分的jar以及依赖关系
core部分包含4个模块
1、spring-core:依赖注入IoC与DI的最基本实现,对应spring-core-4.3.6.RELEASE.jar
2、spring-beans:Bean工厂与bean的装配,对应spring-beans-4.3.6.RELEASE.jar
3、spring-context:spring的context上下文即IoC容器,包含二个JAR包,对应spring-context-4.3.6.RELEASE.jar和spring-context-support-4.3.6.RELEASE.jar,其中support是spring额外支持包,比如邮件服务、视图解析等
4、spring-expression:spring表达式语言,对应spring-expression-4.3.6.RELEASE.jar
它们的完整依赖关系

因为spring-core依赖了commons-logging,而其他模块都依赖了spring-core,所以整个spring框架都依赖了commons-logging,如果有自己的日志实现如log4j,可以排除对commons-logging的依赖,没有日志实现而排除了commons-logging依赖,编译报错
aop部分包含4个模块
1、spring-aop:面向切面编程,对应spring-aop-4.3.6.RELEASE.jar
2、spring-aspects:集成AspectJ,对应spring-aspects-4.3.6.RELEASE.jar
3、spring-instrument:提供一些类级的工具支持和ClassLoader级的实现,用于服务器,对应spring-instrument-4.3.6.RELEASE.jar,同时提供针对tomcat的instrument实现jar包spring-instrument-tomcat-4.3.6.RELEASE.jar
4、spring-messaging:用于构建基于消息的应用程序spring-messaging-4.3.6.RELEASE.jar
它们的依赖关系

data access部分包含5个模块
1、spring-jdbc:jdbc的支持,对应spring-jdbc-4.3.6.RELEASE.jar
2、spring-tx:事务控制,对应 spring-tx-4.3.6.RELEASE.jar
3、spring-orm:对象关系映射,集成orm框架,对应spring-orm-4.3.6.RELEASE.jar
4、spring-oxm:对象xml映射,对应 spring-oxm-4.3.6.RELEASE.jar
5、spring-jms:java消息服务,对应spring-jms-4.3.6.RELEASE.jar
它们的依赖关系

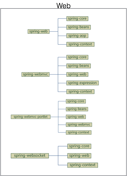
web部分包含4个模块
1、spring-web:基础web功能,如文件上传,spring-web-4.3.6.RELEASE.jar
2、spring-webmvc:mvc实现,对应spring-webmvc-4.3.6.RELEASE.jar
3、spring-webmvc-portlet:基于portlet的mvc实现,对应spring-webmvc-portlet-4.3.6.RELEASE.jar
4、spring-websocket:为web应用提供的高效通信工具,对应spring-websocket-4.3.6.RELEASE.jar
它们的依赖关系

test部分只有一个模块,
1、spring-test:spring测试,提供junit与mock测试功能,对应spring-test-4.3.6.RELEASE.jar
它们的依赖关系

到这里,spring4的结构、JAR包以及依赖关系介绍就完了,看完这些图相信对整个Spring结构以及所需JAR包都有清晰了解,同时对于在maven中配置spring依赖时也不会再混乱了。
以上以上本次介绍的全部知识点内容,感谢大家对脚本之家的支持。