大家应该都去麦当劳或肯德基吃过快餐,参考肯德基官网的信息模拟肯德基快餐店的收银系统,简单的java Gui模拟的肯德基收银系统。
1.系统介绍
同学们应该都去麦当劳或肯德基吃过快餐吧?请同学们参考肯德基官网的信息模拟肯德基快餐店的收银系统,合理使用C++/python/Java,结合设计模式(2种以上)至少实现系统的以下功能:
1.正常餐品结算和找零。
2.基本套餐结算和找零。
3.使用优惠劵购买餐品结算和找零。
4.可在一定时间段参与店内活动(自行设计或参考官网信息)。
5.模拟打印小票的功能(写到文件中)。
2.系统设计
1.界面设计
采用java的Gui实现简单的界面布局,界面上主要是图片和数据的显示.我大多采用的是BorderLayout布局的方式,然后设置每个方位的大小.界面就很快做出来了.
界面截图:

小票信息截图:

2.后台设计
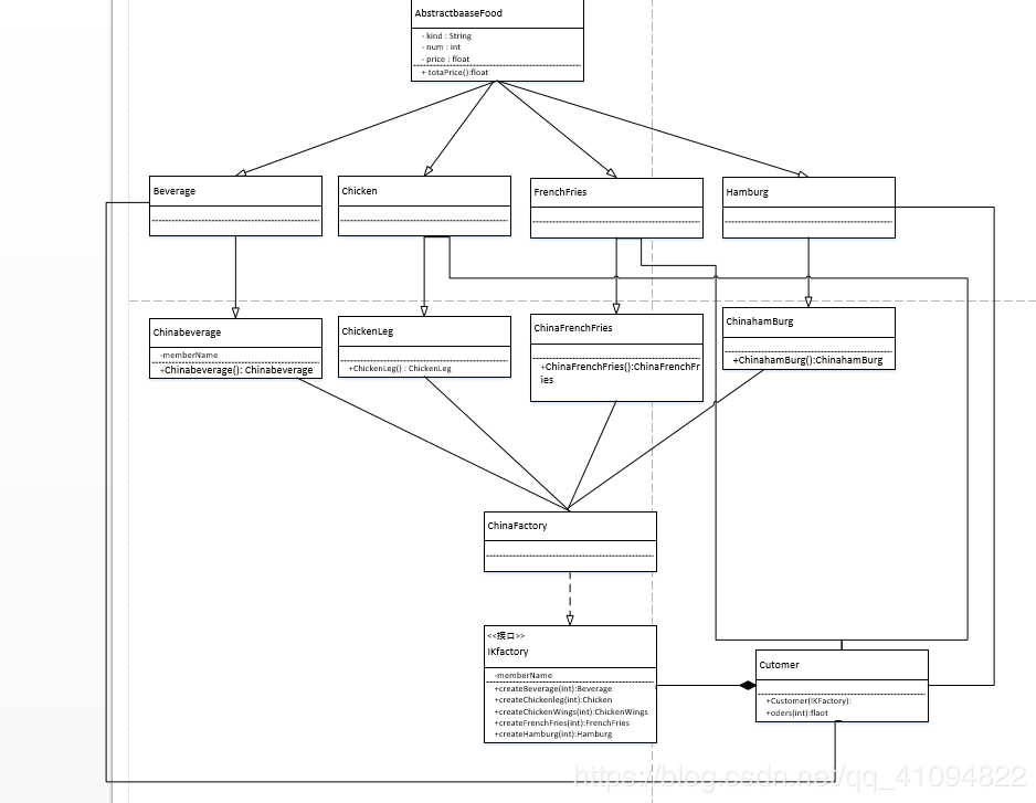
采用了抽象工厂模式和策略模式设计餐品的创建.

3.主要源代码
主界面:
package view;
import javax.swing.*;
import javax.swing.border.TitledBorder;
import java.awt.*;
public class MenuPanel extends JPanel {
private JButton button1,button3,sure,canel,select;
private JPanel panel01, panel02 ,panel03,panel04,panel05,panel;
private JTable table;
private JButton []btuIcon= new JButton[8];
//充值区域
private JLabel name,account,lastmoney,rechange;
JTextField namef,accountf, passwordf,rechangef;
private JMenuBar menuBar;
private JMenu menu1,menu2,menu3;
public static int menuType=1;
private Object a[][]=new Object[100][4];
private Object th[]={"商品名称","金额","数量","操作"};
public MenuPanel(){
init();
layOut();
add();
}
public void init(){
panel02 =new JPanel();
panel02.setBorder(new TitledBorder("结算"));
panel01 =new JPanel();
panel03=new JPanel();
panel03.setBorder(new TitledBorder(""));
panel04=new JPanel();
panel04.setBorder(new TitledBorder(""));
panel05=new JPanel();
panel05.setBorder(new TitledBorder("充值"));
panel=new JPanel();
panel.setBorder(new TitledBorder(""));
//结算区域
table=new JTable(a,th);
table.setFont(new Font("Dialog", 1, 20));
table.setBounds(0,0,100,100);
table.setRowHeight(30);
button1=new JButton("结账");
button1.setSize(100,60);
button1.addActionListener(new SettleCountsListener(table));
button3=new JButton("删除");
button3.setBounds(300,10,100,50);
//菜单栏
menuBar=new JMenuBar();
menu1=new JMenu("当季主打");
menu1.setSelected(true);
menu2=new JMenu("童书套餐");
menu3=new JMenu("人气明星餐");
menu1.addMenuListener(new MenusListener(btuIcon,1));
menu2.addMenuListener(new MenusListener(btuIcon,2));
menu3.addMenuListener(new MenusListener(btuIcon,3));
//套餐区域
for(int i=0;i<8;i++) {
btuIcon[i]=new JButton("套餐"+(i+1));
//添加套餐按钮事件
if(menu1.isSelected()){
btuIcon[i].addActionListener(new TaocanListener(i,table));
}
else if(menu2.isSelected()){
btuIcon[i].addActionListener(new TaocanListener(i,table));
}
else if(menu3.isSelected()){
btuIcon[i].addActionListener(new TaocanListener(i,table));
}
ImageIcon icon = new ImageIcon("src/images/d"+(i+1)+".png");
btuIcon[i].setIcon(icon);
}
//充值区域
name=new JLabel("姓名:");
name.setFont(new Font("Dialog", 1, 20));
name.setBounds(50,20,50,50);
namef=new JTextField();
namef.setBounds(120,30,200,35);
account=new JLabel("账号:");
account.setFont(new Font("Dialog", 1, 20));
account.setBounds(50,70,50,50);
accountf=new JTextField();
accountf.setBounds(120,80,200,35);
lastmoney=new JLabel("密码:");
lastmoney.setFont(new Font("Dialog", 1, 20));
lastmoney.setBounds(50,120,50,50);
passwordf =new JTextField();
passwordf.setBounds(120,130,200,35);
rechange= new JLabel("充值:");
rechange.setFont(new Font("Dialog", 1, 20));
rechange.setBounds(50,170,50,50);
rechangef=new JTextField("0.0");
rechangef.setBounds(120,180,200,35);
sure=new JButton("确定充值");
sure.setBounds(40,235,100,40);
canel=new JButton("取消充值");
canel.setBounds(300,235,100,40);
select=new JButton("查询余额");
select.setBounds(400,150,100,40);
sure.addActionListener(new RechangeListener(this,1));
canel.addActionListener(new RechangeListener(this,2));
select.addActionListener(new RechangeListener(this,3));
}
public void add(){
//添加面板
this.add(panel,BorderLayout.CENTER);
this.add(panel02,BorderLayout.WEST);
//panel02添加组件, 添加table组件(滚动条方式添加),放在panel01的north方位
panel02.setLayout(new GridLayout(2,1));
//左侧栏添加按钮
panel02.add(new JScrollPane(table));
panel02.add(panel03);
panel03.add(button3);
panel03.add(button1);
//
panel.setLayout(new BorderLayout());
menuBar.add(menu1);
menuBar.add(menu2);
menuBar.add(menu3);
panel.add(menuBar,BorderLayout.NORTH);
panel.add(panel01,BorderLayout.CENTER);
panel01.setLayout(new BorderLayout());
panel04.setPreferredSize(new Dimension(225,450));
panel01.add(panel04,BorderLayout.NORTH);
panel01.add(panel05,BorderLayout.CENTER);
//选购区域
panel04.setLayout(new GridLayout(2,4));
for(int i=0;i<8;i++) {
panel04.add(btuIcon[i]);
}
//充值区域
panel05.setLayout(null);
panel05.add(name);
panel05.add(namef);
panel05.add(account);
panel05.add(accountf);
panel05.add(lastmoney);
panel05.add(passwordf);
panel05.add(rechange);
panel05.add(rechangef);
panel05.add(sure);
panel05.add(canel);
panel05.add(select);
}
public void layOut(){
this.setLayout(new BorderLayout());
}
}
抽象工厂:
参考这个java抽象工厂实现kfc点餐链接,介绍的很详细。
更多学习资料请关注专题《管理系统开发》。
以上就是本文的全部内容,希望对大家的学习有所帮助,也希望大家多多支持脚本之家。