断路由器模式
在分布式架构中,当某个服务单元发生故障之后,通过断路由器的故障监控(类似熔断保险丝),向调用方返回一个错误响应,而不是长时间的等待。这样就不会使得线程因调用故障服务被长时间占用不释放,避免了故障在分布式系统中的蔓延。
Spring Cloud Hystrix针对上述问题实现了断路由器、线程隔离等一系列服务保护功能。它是基于Netflix Hystrix实现,该框架的目标在于通过控制那些访问远程系统、服务和第三方库的节点,从而对延迟和故障提供更强大的容错能力。
Hystrix具备服务降级、服务熔断、线程和信号隔离、请求缓存、请求合并以及服务监控等强大功能。
快速入门
构建一个如下架构图的服务调用关系

分析上述架构图,主要有以下几项工作:
修改ribbon-consumer模块
修改pom.xml
首先在pom.xml文件中增加spring-cloud-starter-hystrix依赖
开启断路由器功能
在ribbon-consumer主类中使用@EnableCircuitBreaker注解开启断路由器功能,在这里还有一个小技巧,可以使用@SpringCloudApplicationd代替@EnableCircuitBreaker、@EnableEurekaClient、@SpringBootApplication这三个注解。
改造服务消费方式
改造ribbon-consumer中的HelloService,如下
package cn.sh.ribbon.service;
import com.netflix.hystrix.contrib.javanica.annotation.HystrixCommand;
import org.slf4j.Logger;
import org.slf4j.LoggerFactory;
import org.springframework.beans.factory.annotation.Autowired;
import org.springframework.stereotype.Service;
import org.springframework.web.client.RestTemplate;
/**
* @author sh
*/
@Service
public class HelloService {
private static final Logger logger = LoggerFactory.getLogger(HelloService.class);
@Autowired
private RestTemplate restTemplate;
/**
* 使用@HystrixCommand注解指定回调方法
* @param name
* @return
*/
@HystrixCommand(fallbackMethod = "ribbonHelloFallback", commandKey = "helloKey")
public String ribbonHello(String name) {
long start = System.currentTimeMillis();
String result = restTemplate.getForObject("http://HELLO-SERVICE/hello?name=" + name, String.class);
long end = System.currentTimeMillis();
logger.info("Spend Time:" + (end - start));
return result;
}
public String ribbonHelloFallback() {
return "Hello, this is fallback";
}
}
改造服务提供者
改造hello-service模块中的HelloService.java,如下:
package cn.sh.hello.service;
import org.slf4j.Logger;
import org.slf4j.LoggerFactory;
import org.springframework.stereotype.Service;
import java.util.Random;
/**
* @author sh
*/
@Service
public class HelloService {
private static final Logger logger = LoggerFactory.getLogger(HelloService.class);
public String hello(String name) throws InterruptedException {
int sleepTime = new Random().nextInt(3000);
logger.info("sleepTime:" + sleepTime);
Thread.sleep(sleepTime);
return "Hello, " + name;
}
}
在服务提供者的改造中,我们会让方法阻塞几秒中返回内容,由于Hystrix默认的超时时间为2000ms,在这里产生0-3000的随机数可以让处理过程有一定概率触发断路由器。
原理分析

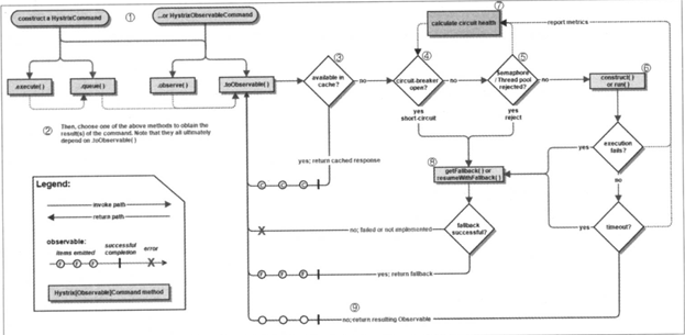
下面根据工作流程图,我们来分析一下Hystrix是如何工作的。
第1步 创建HystrixCommand或HystrixObservableCommand对象
首先,构建一个HystrixCommand或HystrixObservableCommand对象,用来表示对依赖服务的操作请求,同时传递所有需要的参数。这两个对象都采用了命令模式来实现对服务调用操作的封装,但是这两个对象分别针对不同的应用场景。
HystrixCommand: 用在依赖的服务返回单个操作结果的时候HystrixObservableCommand: 用在依赖的服务返回多个操作结果的时候
命令模式,将来自客户端的请求封装成一个对象,从而让你可以使用不同的请求对客户端进行参数化。它可以用于实现行为请求者和行为实现者的解耦,以便使两者可以适应变化
命令模式的示例代码在command模块下
通过命令模式的示例代码可以分析出命令模式的几个关键点:
命令模式中Invoker和Receiver的关系非常类似于请求-响应模式,所以它比较适用于实现记录日志、撤销操作、队列请求等。
以下情况我们可以考虑使用命令模式:
第2步 命令执行
从图中我们可以看到一共存在4种命令的执行方式,Hystrix在执行时会根据创建的Command对象以及具体的情况来选择一个执行。
HystrixCommand
HystrixCommand实现了两个执行方式:
R value = command.execute(); Future<R> fValue = command.queue();
HystrixObservableCommand
HystrixObservableCommand实现了另两种执行方式:
Observable<R> ohvalue = command.observe(); Observable<R> ocvalue = command.toObservable();
Hot Observable和Cold Observable,分别对应了上面command.observe()和command.toObservable的返回对象。
Hot Observable,不论事件源是否有订阅者,都会在创建后对事件进行发布,所以对Hot Observable的每一个订阅者都有可能是从事件源的中途开始的,并可能只是看到了整个操作的局部过程。
Cold Observable在没有订阅者的时候不会发布事件,而是进行等待,直到有订阅者后才会发布事件,所以对于Cold Observable的订阅者,它可以保证从一开始看到整个操作的全部过程。
HystrixCommand也使用RxJava实现:
RxJava观察者-订阅者模式入门介绍
在Hystrix的底层实现中大量使用了RxJava。上面提到的Observable对象就是RxJava的核心内容之一,可以把Observable对象理解为事件源或是被观察者,与其对应的是Subscriber对象,可以理解为订阅者或是观察者。
第3步 结果是否被缓存
若当前命令的请求缓存功能是被启用的,并且该命令缓存命中,那么缓存的结果会立即以Observable对象的形式返回。
第4步 断路器是否打开
在命令结果没有缓存命中的时候,Hystrix在执行命令前需要检查断路器是否为打开状态:
如果断路器是打开的,Hystrix不会执行命令,而是直接赚到fallback处理逻辑(对应下面第8步)
如果断路器是关闭的,那么Hystrix会跳到第5步,检查是否有可用资源来执行命令。
第5步 线程池/请求队列/信号量是否占满
如果与命令相关的线程池和请求队列或者信号量(不使用线程池的时候)已被占满,那么Hystrix不会执行命令,转接到fallback处理逻辑(对应下面第8步)
Hystrix所判断的线程池并非容器的线程池,而是每个依赖服务的专有线程池。Hystrix为了保证不会因为某个依赖服务的问题影响到其他依赖服务而采用了舱壁模式来隔离每个依赖的服务。
第6步 HystrixObservableCommand.construct()或HystrixCommand.run()
Hystrix会根据我们编写的方法来决定采取什么样的方式去请求依赖服务:
如果run()或construct()方法的执行时间超过了命令设置的超时阀值,当前处理线程会抛出一个TimeoutException(如果该命令不在其自身的线程中执行,则会通过单独的计时线程抛出)。在这种情况下,Hystrix会转到fallback逻辑去处理(第8步)。同时,如果当前命令没有被取消或中断,那么它最终会忽略run()或construct()方法的返回。
如果命令没有抛出异常并返回了结果,那么Hystrix在记录一些日志并采集监控报告之后将该结果返回。在使用run()时,返回一个Observable,它会发射单个结果并产生onCompleted的结束通知,在使用construct()时,会直接返回该方法产生的Observable对象。
第7步 计算断路器的健康度
Hystrix会将成功、失败、拒绝、超时等信息报告给断路器,断路器会维护一组计数器来统计这些数据。
断路器会使用这些统计数据来决定是否要将断路器打开,来对某个依赖服务的请求进行熔断/短路,直到恢复期结束。若在恢复期结束后,根据统计数据判断如果还是未达到健康指标,就再次熔断/短路。
第8步 fallback处理
当命令执行失败时,Hystrix会进入fallback尝试回退处理,我们通常也称之为服务降级。能够引起服务降级处理的情况主要有以下几种:
在服务降级逻辑中,我们需要实现一个通用的响应结果,并且该结果的处理逻辑应当是从缓存或是根据一些静态逻辑来获取,而不是依赖网络请求获取。如果一定要在降级逻辑中包含网络请求,那么该请求也必须被包装在HystrixCommand或是HystrixObservableCommand中,从而形成级联的降级策略,而最终的降级逻辑一定不是一个依赖网络请求的处理,而是一个能够稳定返回结果的处理逻辑。
HystrixCommand和HystrixObservableCommand中实现降级逻辑时有以下不同:
当命令的降级逻辑返回结果之后,Hystrix就将该结果返回给调用者。当使用HystrixCommand.getFallback()时候,它会返回一个Observable对象,该对象会发射getFallback()的处理结果。而使用HystrixObservableCommand.resumeWithFallback()实现的时候,它会将Observable对象直接返回。
如果我们没有为命令实现降级逻辑或在降级处理中抛出了异常,Hystrix依然会返回一个Observable对象,但是他不会发射任何结果数据,而是通过onError方法通知命令立即中断请求,并通过onError()方法将引起命令失败的异常发送给调用者。在降级策略的实现中我们应尽可能避免失败的情况。
如果在执行降级时发生失败,Hystrix会根据不同的执行方法作出不同的处理:
第9步 返回成功的响应
当Hystrix命令执行成功之后,它会将处理结果直接返回或是以Observable的形式返回。具体的返回形式取决于不同的命令执行方式。

代码地址
以上就是本文的全部内容,希望对大家的学习有所帮助,也希望大家多多支持脚本之家。