毕业论文如何排版?毕业论文排版+答辩全攻略

所属分类: 软件教程 / 办公软件 阅读数: 553
收藏 0 赞 0 分享

2018年即将开启论文答辩季!毕业生们,准备好了吗?高效美观的论文排版和精心准备的答辩,能够让你脱颖而出。那么,你知道毕业论文如何排版?论文怎么答辩才好嘛?收下脚本之家小编给大家带来的这份毕业论文排版+答辩全攻略↓↓ 从页面布局到文献标注,从答辩前期准备到临场发挥,一应俱全。转给需要的同学们!

第一部分:毕业论文排版全攻略

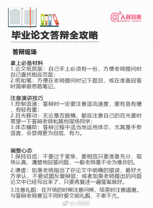
第二部分:毕业论文答辩全攻略

教程结束,以上就是关于毕业论文如何排版?毕业论文排版+答辩全攻略的全过程,祝大家论文答辩顺利!

相关教程推荐:

毕业论文word文件中多要求页眉该怎么设置?

毕业论文中的引用怎么插入?

毕业论文Word排版技巧大全 Word论文排版九大技巧

更多精彩内容其他人还在看

excel表格中怎么使用数据画鸭子?

excel表格中怎么使用数据画鸭子?excel表格中想制作一个鸭子的图案,该怎么制作呢?今天我们就来看看excel表格中绘制鸭子的方法,很简单,需要的朋友可以参考下
收藏 0 赞 0 分享

PPT怎么制作利用对称轴计算的课件?

PPT怎么制作利用对称轴计算的课件?ppt中想制作一个正方形的表格来快速计算数字总和,下面我们就来看看怎么在ppt中做出这种效果,很简单,需要的朋友可以参考下
收藏 0 赞 0 分享

在word文档中怎么插入页码呢?

多数Word文档的第一页为封面,第二页为目录,接着为序言之类的,因此页码也就不是从第二页开始,那么在word文档中怎么插入页码呢?下面小编就为大家详细介绍一下,来看看吧
收藏 0 赞 0 分享

Word2010怎么提取局部的图像?

有的时候对图片进行处理,并不想要图片所有内容,只需要局部,该怎么做?用专业的图片处理工具,大多数人都还不会,其实Word2010就有这个功能,去掉图片的背景色。那么Word2010怎么提取局部的图像?下面小编就为大家详细介绍一下,来看看吧
收藏 0 赞 0 分享

用excel vba编程画一匹马

excel是专门用于各种数据的处理、统计分析和辅助决策操作,虽然在excel中只出现文字和数字很正常,但是难免会让人感觉到枯燥乏味,提不起兴趣,下面小编就为大家详细介绍一下用excel vba编程画一匹马方法,来看看吧
收藏 0 赞 0 分享

excel中行号和列标怎么打印出来?

在我们处理电子表格的时候,有时候我们需要将表格的行号和列号打印出来,那么应该如何设置呢?下面小编就为大家详细介绍一下,不会的朋友可以参考本文,来看看吧
收藏 0 赞 0 分享

excel背景如何设置?excel文件设置背景方法图解

Excel表格背景样式应用也开始普遍应用,有的表格不需要用图表的形式来显示,那么表格的美观就会更加引起重视,那么excel背景如何设置?下面小编就为大家详细介绍excel文件设置背景方法,来看看吧
收藏 0 赞 0 分享

word怎样设置段落格式?word段落格式设置介绍

对于文档中的段落文本内容,我们可以设置其段落格式,行距决定段落中各行文字之间的垂直距离,段落间距决定段落上方和下方的空间。那么word怎样设置段落格式?下面小编就为大家介绍word段落格式设置方法,来看看吧
收藏 0 赞 0 分享

Word2016怎么使用能够启格式跟踪功能?

Word2016怎么使用能够启格式跟踪功能?word中的跟踪功能就是跟踪用户对文字所做的格式设置,从而帮助我们在其他位置应用相同的格式。下面我们就来看看 word2016,
收藏 0 赞 0 分享

Word2016文档中怎么设置段落编号?

Word2016文档中怎么设置段落编号?Word2016文档中段落很多,为了让文件看起来整体有序,整齐美观,想给段落设置编号,该怎么设置呢?请看下文Word2016设置段落编号的教程,需要的朋友可以参考下
收藏 0 赞 0 分享
查看更多