这段时间想到一个有趣的功能,就是在Android的代码编译期间进行一些骚操作,来达到一些日常情境下难以实现的功能,比如监听应用中的所有onClick点击时间,或者监听某些方法的运行耗时,如果在代码中一个方法一个方法修改会很蛋疼,所以想通过Gradle插件来实现在应用的编译期间进行代码插入的功能。
1、AOP的概念
其实这已经涉及到AOP(Aspect Oriented Programming),即面向切面编程,在编译期间对代码进行动态管理,以达到统一维护的目的。

AOP切面
举个栗子,Android开发我们都知道,在项目越来越大的时候,应用可能被分解为多个模块,如果你要往所有模块的方法里头加一句‘我是大傻叼'的Toast,那是不是得跪。所以最好的方式是想办法在编译的时候拿到所有方法,往方法里头怼一个Toast,这样还不会影响到运行期间性能。
2、Transform

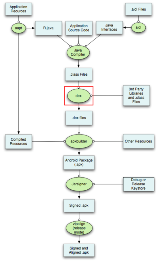
Android打包流程
如图所示是Android打包流程,.java文件->.class文件->.dex文件,只要在红圈处拦截住,拿到所有方法进行修改完再放生就可以了,而做到这一步也不难,Google官方在Android Gradle的1.5.0 版本以后提供了 Transfrom API, 允许第三方 Plugin 在打包 dex 文件之前的编译过程中操作 .class 文件,我们做的就是实现Transform进行.class文件遍历拿到所有方法,修改完成对原文件进行替换。
/**
* 自动埋点追踪,遍历所有文件更换字节码
*/
public class AutoTransform extends Transform {
@Override
String getName() {
return "AutoTrack"
}
@Override
Set<QualifiedContent.ContentType> getInputTypes() {
return TransformManager.CONTENT_CLASS
}
@Override
Set<QualifiedContent.Scope> getScopes() {
return TransformManager.SCOPE_FULL_PROJECT
}
@Override
boolean isIncremental() {
return false
}
@Override
public void transform(
@NonNull Context context,
@NonNull Collection<TransformInput> inputs,
@NonNull Collection<TransformInput> referencedInputs,
@Nullable TransformOutputProvider outputProvider,
boolean isIncremental) throws IOException, TransformException, InterruptedException {
//此处会遍历所有文件
/**遍历输入文件*/
inputs.each { TransformInput input ->
/**
* 遍历jar
*/
input.jarInputs.each { JarInput jarInput ->
...
}
/**
* 遍历目录
*/
input.directoryInputs.each { DirectoryInput directoryInput ->
...
}
}
}
3、Gradle插件实现
通过Transform提供的api可以遍历所有文件,但是要实现Transform的遍历操作,得通过Gradle插件来实现,关于Gradle插件的知识可以看相关博客,也可以直接看博主的项目 Luffy 。编写Gradle插件可能需要一点Goovy知识,具体编写直接用java语言写也可以,Goovy是完全兼容java的,只截取插件入口部分实现PluginEntry.groovy
class PluginEntry implements Plugin<Project> {
@Override
void apply(Project project) {
...
//使用Transform实行遍历
def android = project.extensions.getByType(AppExtension)
registerTransform(android)
...
}
def static registerTransform(BaseExtension android) {
AutoTransform transform = new AutoTransform()
android.registerTransform(transform)
}
4、字节码编写
完成上面的操作以后就剩下一件事了,那就是拿到.class文件了,大家都知道.class文件是字节码格式的,操作起来难度是相当于大的,所以需要一个字节码操作库来减轻难度,那就是ASM了。
4.1、ASM简介
ASM 可以直接产生二进制的class 文件,也可以在增强既有类的功能。Java class 被存储在严格格式定义的 .class文件里,这些类文件拥有足够的元数据来解析类中的所有元素:类名称、方法、属性以及 Java 字节码(指令)。
4.2、具体使用ASM
ASM框架中的核心类有以下几个:
ClassVisitor的全部方法如下,按一定的次序来遍历类中的成员。

ClassVisitor全部api
在ClassVisitor中根据你的条件进行判断,满足条件的类才会修改其中方法,比如要统计点击事件的话,需要实现View$OnClickListener接口的类才会遍历其中的方法进行操作。
class AutoClassVisitor extends ClassVisitor {
AutoClassVisitor(final ClassVisitor cv) {
super(Opcodes.ASM4, cv)
}
@Override
void visit(int version, int access, String name, String signature, String superName, String[] interfaces) {
//进行需要满足类的条件过滤
...
super.visit(version, access, name, signature, superName, interfaces)
}
@Override
void visitInnerClass(String name, String outerName, String innerName, int access) {
// 内部类信息
...
super.visitInnerClass(name, outerName, innerName, access)
}
@Override
MethodVisitor visitMethod(int access, String name, String desc, String signature, String[] exceptions) {
// 拿到需要修改的方法,执行修改操作
MethodVisitor methodVisitor = cv.visitMethod(access, name, desc, signature, exceptions)
MethodVisitor adapter = null
...
adapter = new AutoMethodVisitor(methodVisitor, access, name, desc)
...
return methodVisitor
}
@Override
void visitEnd() {
//类中成员信息遍历介绍
...
super.visitEnd()
}
}
在MethodVisitor中根据对已经拿到的方法进行修改了。
MethodVisitor adapter = new AutoMethodVisitor(methodVisitor, access, name, desc) {
boolean isAnnotation = false
@Override
protected void onMethodEnter() {
super.onMethodEnter()
//进入方法时可以插入字节码
...
}
@Override
protected void onMethodExit(int opcode) {
super.onMethodExit(opcode)
//退出方法前可以插入字节码
...
}
/**
* 需要通过注解的方式加字节码才会重写这个方法来进行条件过滤
*/
@Override
AnnotationVisitor visitAnnotation(String des, boolean visible) {
...
return super.visitAnnotation(des, visible)
}
}
5、实战演练
以上就是总体的思路了,现在就通过 Luffy 根据具体需求实战一下,比如说在onClick方法点击的耗时(自动埋点也是一样的道理,只不过换了插桩的方法)。
5.1、插件配置
先打包一下插件到本地仓库进行引用,在项目的根build.gradle加入插件的依赖
dependencies {
classpath 'com.xixi.plugin:plugin:1.0.1-SNAPSHOT'
}
在app的build.gradle中
apply plugin: 'apk.move.plugin'
xiaoqingwa{
name = "小傻逼"
isDebug = true
//具体配置
matchData = [
//是否使用注解来找对应方法
'isAnotation': false,
//方法的匹配,可以通过类名或者实现的接口名匹配
'ClassFilter': [
['ClassName': null, 'InterfaceName':null,
'MethodName':null, 'MethodDes':null]
],
//插入的字节码,方法的执行顺序visitAnnotation->onMethodEnter->onMethodExit
'MethodVisitor':{
MethodVisitor methodVisitor, int access, String name, String desc ->
MethodVisitor adapter = new AutoMethodVisitor(methodVisitor, access, name, desc) {
boolean isAnnotation = false
@Override
protected void onMethodEnter() {
super.onMethodEnter()
//使用注解找对应方法的时候得加这个判断
}
@Override
protected void onMethodExit(int opcode) {
super.onMethodExit(opcode)
//使用注解找对应方法的时候得加这个判断
}
/**
* 需要通过注解的方式加字节码才会重写这个方法来进行条件过滤
*/
@Override
AnnotationVisitor visitAnnotation(String des, boolean visible) {
return super.visitAnnotation(des, visible)
}
}
return adapter
}
]
}
要是使用演示的话,因为还没上传到jcenter库,所以只能本地仓库打包插件,记得要先把依赖都注释掉,插件打包完成后再启用,不然会编译不过去的。
xiaoqingwa{} 里头的配置信息先不用管,等会会讲到,主要是为了能够不修改插件进行动态更换插桩的方法。
5.2、应用测试
插件配置好了之后就可以测试一下效果了,先写一个耗时统计的工具类
TimeCache.java
/**
* Author:xishuang
* Date:2018.01.10
* Des:计时类,编译器加入指定方法中
*/
public class TimeCache {
public static Map<String, Long> sStartTime = new HashMap<>();
public static Map<String, Long> sEndTime = new HashMap<>();
public static void setStartTime(String methodName, long time) {
sStartTime.put(methodName, time);
}
public static void setEndTime(String methodName, long time) {
sEndTime.put(methodName, time);
}
public static String getCostTime(String methodName) {
long start = sStartTime.get(methodName);
long end = sEndTime.get(methodName);
long dex = end - start;
return "method: " + methodName + " cost " + dex + " ns";
}
}
大概思路就是使用HashMap来临时保存对应方法的时间,退出方法时获取时间差。
在一个方法的前后插入时间统计的方法,这个具体的过程要怎么操作呢,因为class文件是字节码格式的,ASM也是进行字节码操作,所以必须先把插入的代码转换成字节码先。这里推荐一个字节码查看工具Java Bytecode Editor,导入.class文件就可以看到对应字节码了。
比如我们要插入的代码如下:
private void countTime() {
TimeCache.setStartTime("newFunc", System.currentTimeMillis());
TimeCache.setEndTime("newFunc", System.currentTimeMillis());
Log.d("耗时", TimeCache.getCostTime("newFunc"));
}
先把.java文件编译成.class文件,用Java Bytecode Editor打开

插入代码的字节码
然后根据其用ASM提供的Api一一对应的把代码填进来加到onMethodEnter和onMethodExit中。
//方法前加入
methodVisitor.visitMethodInsn
methodVisitor.visitLdcInsn(name)
methodVisitor.visitMethodInsn(INVOKESTATIC, "java/lang/System", "currentTimeMillis", "()J", false)
methodVisitor.visitMethodInsn(INVOKESTATIC, "com/xishuang/plugintest/TimeCache", "setStartTime", "(Ljava/lang/String;J)V", false)
//方法后加入
methodVisitor.visitLdcInsn(name)
methodVisitor.visitMethodInsn(INVOKESTATIC, "java/lang/System", "currentTimeMillis", "()J", false)
methodVisitor.visitMethodInsn(INVOKESTATIC, "com/xishuang/plugintest/TimeCache", "setEndTime", "(Ljava/lang/String;J)V", false)
methodVisitor.visitLdcInsn("耗时")
methodVisitor.visitLdcInsn(name)
methodVisitor.visitMethodInsn(INVOKESTATIC, "com/xishuang/plugintest/TimeCache", "getCostTime", "(Ljava/lang/String;)Ljava/lang/String;", false)
methodVisitor.visitMethodInsn(INVOKESTATIC, "android/util/Log", "d", "(Ljava/lang/String;Ljava/lang/String;)I", false)
在app的build.gradle中配置得到的字节码,最后设置一下过滤条件,最终的代码如下:
build.gradle
xiaoqingwa{
name = "小傻逼"
isDebug = true
//具体配置
matchData = [
//是否使用注解来找对应方法
'isAnotation': false,
//方法的匹配,可以通过类名或者实现的接口名匹配
'ClassFilter': [
['ClassName': 'com.xishuang.plugintest.MainActivity', 'InterfaceName': 'android/view/View$OnClickListener',
'MethodName':'onClick', 'MethodDes':'(Landroid/view/View;)V']
],
//插入的字节码,方法的执行顺序visitAnnotation->onMethodEnter->onMethodExit
'MethodVisitor':{
MethodVisitor methodVisitor, int access, String name, String desc ->
MethodVisitor adapter = new AutoMethodVisitor(methodVisitor, access, name, desc) {
boolean isAnnotation = false
@Override
protected void onMethodEnter() {
super.onMethodEnter()
//使用注解找对应方法的时候得加这个判断
// if (!isAnnotation){
// return
// }
methodVisitor.visitMethodInsn(INVOKESTATIC, "com/xishuang/plugintest/MainActivity", "notifyInsert", "()V", false)
methodVisitor.visitLdcInsn(name)
methodVisitor.visitMethodInsn(INVOKESTATIC, "java/lang/System", "currentTimeMillis", "()J", false)
methodVisitor.visitMethodInsn(INVOKESTATIC, "com/xishuang/plugintest/TimeCache", "setStartTime", "(Ljava/lang/String;J)V", false)
}
@Override
protected void onMethodExit(int opcode) {
super.onMethodExit(opcode)
//使用注解找对应方法的时候得加这个判断
// if (!isAnnotation){
// return
// }
methodVisitor.visitLdcInsn(name)
methodVisitor.visitMethodInsn(INVOKESTATIC, "java/lang/System", "currentTimeMillis", "()J", false)
methodVisitor.visitMethodInsn(INVOKESTATIC, "com/xishuang/plugintest/TimeCache", "setEndTime", "(Ljava/lang/String;J)V", false)
methodVisitor.visitLdcInsn("耗时")
methodVisitor.visitLdcInsn(name)
methodVisitor.visitMethodInsn(INVOKESTATIC, "com/xishuang/plugintest/TimeCache", "getCostTime", "(Ljava/lang/String;)Ljava/lang/String;", false)
methodVisitor.visitMethodInsn(INVOKESTATIC, "android/util/Log", "d", "(Ljava/lang/String;Ljava/lang/String;)I", false)
}
/**
* 需要通过注解的方式加字节码才会重写这个方法来进行条件过滤
*/
@Override
AnnotationVisitor visitAnnotation(String des, boolean visible) {
// if (des.equals("Lcom/xishuang/annotation/AutoCount;")) {
// println "注解匹配:" + des
// isAnnotation = true
// }
return super.visitAnnotation(des, visible)
}
}
return adapter
}
]
}
'isAnotation' 表示是否使用注解的方式找到对应方法,这里false,因为我们现在是通过具体类信息来判断的。
'ClassFilter' 表示过滤条件,其中 'ClassName' 和 'InterfaceName' 用于判断哪些类中的方法可以遍历其中的方法进行匹配修改,不满足的话就不会进行方法名匹配了,这些感兴趣的童鞋都可以改插件自定义扩展。
'MethodName' 和 'MethodDes' 是方法名和方法描述符,可以唯一确定一个方法名,满足类过滤条件的就会进行方法匹配,例如我们要统计的点击事件 onClick(View v) 。
意思就是继承自 android/view/View$OnClickListener 的类或者类名是 'com.xishuang.plugintest.MainActivity' 就可以进行方法的遍历,然后方法满足 onClick(View v) 就会进行代码插入操作。
设置完之后rebuild一下就可以了,可以通过日志看下具体信息, isDebug = true 可以开启日志打印。

日志
通过日志可以看到我们设置的字节码确实插桩成功,现在再看一下编译后的文件验证一下,具体位置是:app\build\intermediates\transforms\AutoTrack\debug\folders

编译后的.class文件
其中的notifyInsert()是我用来弹Toast额外调试用的,请忽略。在手机上点击一下按钮测试一下,发现确实记录下点击的耗时时间,完成。
5.3、注解匹配
除了以上的方式来查找修改的方法之外,还可以通过注解来查找,切换很简单,只需要改一下app的build.gradle文件就可以了,项目中也有栗子,添加了一个注解类。
/**
* Author:xishuang
* Date:2018.1.9
* Des:时间统计注解
*/
@Target(ElementType.METHOD)
public @interface AutoCount {
}
然后在对应的方法上添加你自定义的注解
@AutoCount
private void onClick() {
try {
Thread.sleep(1000);
} catch (InterruptedException e) {
e.printStackTrace();
}
}
@AutoCount
@Override
public void onClick(View v) {
if (v.getId() == R.id.button) {
Toast.makeText(this, "我是按钮", Toast.LENGTH_SHORT).show();
}
}
修改一下build.gradle中的配置文件
xiaoqingwa{
name = "小傻逼"
isDebug = true
//具体配置
matchData = [
//是否使用注解来找对应方法
'isAnotation': true,
//方法的匹配,可以通过类名或者实现的接口名匹配
'ClassFilter': [
['ClassName': 'com.xishuang.plugintest.MainActivity', 'InterfaceName': 'android/view/View$OnClickListener',
'MethodName':'onClick', 'MethodDes':'(Landroid/view/View;)V']
],
//插入的字节码,方法的执行顺序visitAnnotation->onMethodEnter->onMethodExit
'MethodVisitor':{
MethodVisitor methodVisitor, int access, String name, String desc ->
MethodVisitor adapter = new AutoMethodVisitor(methodVisitor, access, name, desc) {
boolean isAnnotation = false
@Override
protected void onMethodEnter() {
super.onMethodEnter()
//使用注解找对应方法的时候得加这个判断
if (!isAnnotation){
return
}
methodVisitor.visitMethodInsn(INVOKESTATIC, "com/xishuang/plugintest/MainActivity", "notifyInsert", "()V", false)
methodVisitor.visitLdcInsn(name)
methodVisitor.visitMethodInsn(INVOKESTATIC, "java/lang/System", "currentTimeMillis", "()J", false)
methodVisitor.visitMethodInsn(INVOKESTATIC, "com/xishuang/plugintest/TimeCache", "setStartTime", "(Ljava/lang/String;J)V", false)
}
@Override
protected void onMethodExit(int opcode) {
super.onMethodExit(opcode)
//使用注解找对应方法的时候得加这个判断
if (!isAnnotation){
return
}
methodVisitor.visitLdcInsn(name)
methodVisitor.visitMethodInsn(INVOKESTATIC, "java/lang/System", "currentTimeMillis", "()J", false)
methodVisitor.visitMethodInsn(INVOKESTATIC, "com/xishuang/plugintest/TimeCache", "setEndTime", "(Ljava/lang/String;J)V", false)
methodVisitor.visitLdcInsn("耗时")
methodVisitor.visitLdcInsn(name)
methodVisitor.visitMethodInsn(INVOKESTATIC, "com/xishuang/plugintest/TimeCache", "getCostTime", "(Ljava/lang/String;)Ljava/lang/String;", false)
methodVisitor.visitMethodInsn(INVOKESTATIC, "android/util/Log", "d", "(Ljava/lang/String;Ljava/lang/String;)I", false)
}
/**
* 需要通过注解的方式加字节码才会重写这个方法来进行条件过滤
*/
@Override
AnnotationVisitor visitAnnotation(String des, boolean visible) {
if (des.equals("Lcom/xishuang/annotation/AutoCount;")) {
println "注解匹配:" + des
isAnnotation = true
}
return super.visitAnnotation(des, visible)
}
}
return adapter
}
]
}
关键代码在于把 'isAnotation' 设为 true ,然后在 visitAnnotation 方法中添加你的注解类匹配,也就是这句 des.equals("Lcom/xishuang/annotation/AutoCount;") 代码,注解类的描述符,运行效果和上面差不多,但是不会打印日志,因为通过注解来查找方法会遍历每个方法,打印信息太多电脑会爆炸。
具体的信息可以看下源码,已共享到github上,在这里讲了下大概的思路和代码框架,只是起到抛砖引玉的作用,更有趣的玩法大家可以自己修改一下插件来实现。
github地址: Luffy 。
以上就是本文的全部内容,希望对大家的学习有所帮助,也希望大家多多支持脚本之家。