1. 泛型
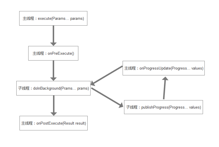
AysncTask<Params, Progress, Result>
Params:启动任务时传入的参数,通过调用asyncTask.execute(param)方法传入。
Progress:后台任务执行的进度,若不用显示进度条,则不需要指定。
Result:后台任务结束时返回的结果。
2. 重要方法
doInBackground(Params... params):必须重写的方法,后台任务就在这里执行,会开启一个新的线程。params为启动任务时传入的参数,参数个数不定。
onPreExecute():在主线程中调用,在后台任务开启前的操作在这里进行,例如显示一个进度条对话框。
onPostExecute(Result result):当后台任务结束后,在主线程中调用,处理doInBackground()方法返回的结果。
onProgressUpdate(Progress... values):当在doInBackground()中调用publishProgress(Progress... values)时,返回主线程中调用,这里的参数个数也是不定的。
onCancelled():取消任务。

3. 注意事项
(1)execute()方法必须在主线程中调用;
(2)AsyncTask实例必须在主线程中创建;
(3)不要手动调用doInBackground()、onPreExecute()、onPostExecute()、onProgressUpdate()方法;
(4)注意防止内存泄漏,在doInBackground()方法中若出现对Activity的强引用,可能会造成内存泄漏。
4. 下载文件动态更新进度条(未封装)
布局:
<?xml version="1.0" encoding="utf-8"?>
<LinearLayout xmlns:android="http://schemas.android.com/apk/res/android"
xmlns:tools="http://schemas.android.com/tools"
android:layout_width="match_parent"
android:layout_height="match_parent"
android:orientation="vertical"
android:padding="20dp"
tools:context="com.studying.asynctaskdemo.MainActivity">
<ProgressBar
android:id="@+id/progressBar"
style="?android:progressBarStyleHorizontal"
android:layout_width="match_parent"
android:layout_height="wrap_content"
android:progress="0" />
<Button
android:id="@+id/download"
android:layout_width="match_parent"
android:layout_height="50dp"
android:layout_marginTop="20dp"
android:text="@string/start_btn" />
<TextView
android:id="@+id/status"
android:layout_width="wrap_content"
android:layout_height="wrap_content"
android:layout_marginTop="20dp"
android:text="@string/waiting" />
</LinearLayout>
Activity:
public class MainActivity extends Activity {
private static final String FILE_NAME = "test.pdf";//下载文件的名称
private static final String PDF_URL = "http://clfile.imooc.com/class/assist/118/1328281/AsyncTask.pdf";
private ProgressBar mProgressBar;
private Button mDownloadBtn;
private TextView mStatus;
@Override
protected void onCreate(Bundle savedInstanceState) {
super.onCreate(savedInstanceState);
setContentView(R.layout.activity_main);
initView();
setListener();
}
private void initView() {
mProgressBar = (ProgressBar) findViewById(R.id.progressBar);
mDownloadBtn = (Button) findViewById(R.id.download);
mStatus = (TextView) findViewById(R.id.status);
}
private void setListener() {
mDownloadBtn.setOnClickListener(new View.OnClickListener() {
@Override
public void onClick(View v) {
//AsyncTask实例必须在主线程创建
DownloadAsyncTask asyncTask = new DownloadAsyncTask();
asyncTask.execute(PDF_URL);
}
});
}
/**
* 泛型:
* String:传入参数为文件下载地址
* Integer:下载过程中更新ProgressBar的进度
* Boolean:是否下载成功
*/
private class DownloadAsyncTask extends AsyncTask<String, Integer, Boolean> {
private String mFilePath;//下载文件的保存路径
@Override
protected Boolean doInBackground(String... params) {
if (params != null && params.length > 0) {
String pdfUrl = params[0];
try {
URL url = new URL(pdfUrl);
URLConnection urlConnection = url.openConnection();
InputStream in = urlConnection.getInputStream();
int contentLength = urlConnection.getContentLength();//获取内容总长度
mFilePath = Environment.getExternalStorageDirectory() + File.separator + FILE_NAME;
//若存在同名文件则删除
File pdfFile = new File(mFilePath);
if (pdfFile.exists()) {
boolean result = pdfFile.delete();
if (!result) {
return false;
}
}
int downloadSize = 0;//已经下载的大小
byte[] bytes = new byte[1024];
int length = 0;
OutputStream out = new FileOutputStream(mFilePath);
while ((length = in.read(bytes)) != -1) {
out.write(bytes, 0, length);
downloadSize += length;
publishProgress(downloadSize / contentLength * 100);
}
in.close();
out.close();
} catch (IOException e) {
e.printStackTrace();
return false;
}
} else {
return false;
}
return true;
}
@Override
protected void onPreExecute() {
super.onPreExecute();
mDownloadBtn.setText("下载中");
mDownloadBtn.setEnabled(false);
mStatus.setText("下载中");
mProgressBar.setProgress(0);
}
@Override
protected void onPostExecute(Boolean aBoolean) {
super.onPostExecute(aBoolean);
mDownloadBtn.setText("下载完成");
mStatus.setText(aBoolean ? "下载完成" + mFilePath : "下载失败");
}
@Override
protected void onProgressUpdate(Integer... values) {
super.onProgressUpdate(values);
if (values != null && values.length > 0) {
mProgressBar.setProgress(values[0]);
}
}
}
}
5. 下载文件动态更新进度条(封装)
Activity:
public class MainActivity extends Activity {
private static final String FILE_NAME = "test.pdf";
private static final String PDF_URL = "http://clfile.imooc.com/class/assist/118/1328281/AsyncTask.pdf";
private ProgressBar mProgressBar;
private Button mDownloadBtn;
private TextView mStatus;
@Override
protected void onCreate(Bundle savedInstanceState) {
super.onCreate(savedInstanceState);
setContentView(R.layout.activity_main);
initView();
setListener();
}
private void initView() {
mProgressBar = (ProgressBar) findViewById(R.id.progressBar);
mDownloadBtn = (Button) findViewById(R.id.download);
mStatus = (TextView) findViewById(R.id.status);
}
private void setListener() {
mDownloadBtn.setOnClickListener(new View.OnClickListener() {
@Override
public void onClick(View v) {
String localPath = Environment.getExternalStorageDirectory() + File.separator + FILE_NAME;
DownloadHelper.download(PDF_URL, localPath, new DownloadHelper.OnDownloadListener() {
@Override
public void onStart() {
mDownloadBtn.setText("下载中");
mDownloadBtn.setEnabled(false);
mStatus.setText("下载中");
mProgressBar.setProgress(0);
}
@Override
public void onSuccess(File file) {
mDownloadBtn.setText("下载完成");
mStatus.setText(String.format("下载完成:%s", file.getPath()));
}
@Override
public void onFail(File file, String failInfo) {
mDownloadBtn.setText("开始下载");
mDownloadBtn.setEnabled(true);
mStatus.setText(String.format("下载失败:%s", failInfo));
}
@Override
public void onProgress(int progress) {
mProgressBar.setProgress(progress);
}
});
}
});
}
}
DownloadHelper:
class DownloadHelper {
static void download(String url, String localPath, OnDownloadListener listener) {
DownloadAsyncTask task = new DownloadAsyncTask(url, localPath, listener);
task.execute();
}
private static class DownloadAsyncTask extends AsyncTask<String, Integer, Boolean> {
private String mFailInfo;
private String mUrl;
private String mFilePath;
private OnDownloadListener mListener;
DownloadAsyncTask(String mUrl, String mFilePath, OnDownloadListener mListener) {
this.mUrl = mUrl;
this.mFilePath = mFilePath;
this.mListener = mListener;
}
@Override
protected Boolean doInBackground(String... params) {
String pdfUrl = mUrl;
try {
URL url = new URL(pdfUrl);
URLConnection urlConnection = url.openConnection();
InputStream in = urlConnection.getInputStream();
int contentLength = urlConnection.getContentLength();
File pdfFile = new File(mFilePath);
if (pdfFile.exists()) {
boolean result = pdfFile.delete();
if (!result) {
mFailInfo = "存储路径下的同名文件删除失败!";
return false;
}
}
int downloadSize = 0;
byte[] bytes = new byte[1024];
int length;
OutputStream out = new FileOutputStream(mFilePath);
while ((length = in.read(bytes)) != -1) {
out.write(bytes, 0, length);
downloadSize += length;
publishProgress(downloadSize / contentLength * 100);
}
in.close();
out.close();
} catch (IOException e) {
e.printStackTrace();
mFailInfo = e.getMessage();
return false;
}
return true;
}
@Override
protected void onPreExecute() {
super.onPreExecute();
if (mListener != null) {
mListener.onStart();
}
}
@Override
protected void onPostExecute(Boolean aBoolean) {
super.onPostExecute(aBoolean);
if (mListener != null) {
if (aBoolean) {
mListener.onSuccess(new File(mFilePath));
} else {
mListener.onFail(new File(mFilePath), mFailInfo);
}
}
}
@Override
protected void onProgressUpdate(Integer... values) {
super.onProgressUpdate(values);
if (values != null && values.length > 0) {
if (mListener != null) {
mListener.onProgress(values[0]);
}
}
}
}
interface OnDownloadListener{
void onStart();
void onSuccess(File file);
void onFail(File file, String failInfo);
void onProgress(int progress);
}
}
以上所述是小编给大家介绍的Android中使用AsyncTask实现下载文件动态更新进度条功能,希望对大家有所帮助,如果大家有任何疑问请给我留言,小编会及时回复大家的。在此也非常感谢大家对脚本之家网站的支持!