本周末外卖点得多,就仿一仿“饿了么”好了。先上图吧,这样的订单页面是不是很眼熟:

右边的listview分好组以后,在左边的Tab页建立索引。可以直接导航,是不是很方便。关键在于右边滑动,左边也会跟着滑;而点击左边呢,也能定位右边的项。它们存在这样一种特殊的交互。像这种联动的效果,还有些常见的例子呢,比如知乎采用了常见的toolbar+viewPager的联动,只不过是上下布局:

再看看点评,它的城市选择页面也有这种联动的影子,只是稍微弱一点。侧边栏可以对listview进行索引,这最早是在微信好友列表里出现的把:

趁着周末,我也撸一个。就拓展性而言,应该可以适配以上所有情况吧。我称其为LinkedLayout,看下效果图:

我把右边按5个一组,可以看到,左边的索引 = 右边/5
特点
右边滑动,左边跟着动
左边滑动到边界,右边跟着动
点击左边tab项,右边滑动定位到相应的group
源码
github 传送门: https://github.com/fashare2015/LinkedScrollDemo
知识点
做之前先罗列一下知识点,或者说我们能从这个demo里收获到什么。
面向抽象/接口编程
自定义 view
代理模式
UML类图
复习 listview && recyclerview 的细节
感觉做完以后收获最大的还是第一点,面向接口编程。事实上,完成功能的时间只占了一半,后边的时间一直在抽象和重构;哎,一步到位太难了,还是老老实实写具体类,再抽取基类把。
构思
UI部分
LinkedLayout
要做的呢是两个相互关联的列表,在左边的作为tab页,右边的作为content页。先不考虑交互,我们来打个界面:搞一个叫做LinkedLayout的类,用来盛放tab和content:

public class LinkedLayout extends LinearLayout {
private Context mContext;
private BaseScrollableContainer mTabContainer;
private BaseScrollableContainer mContentContainer;
private SectionIndexer mSectionIndexer; // 代理
...
}
我们让它继承了LinearLayout,同时持有两个Container的东东,还有一个上帝对象mContext,以及一个分组用的SectionIndexer。
BaseScrollableContainer
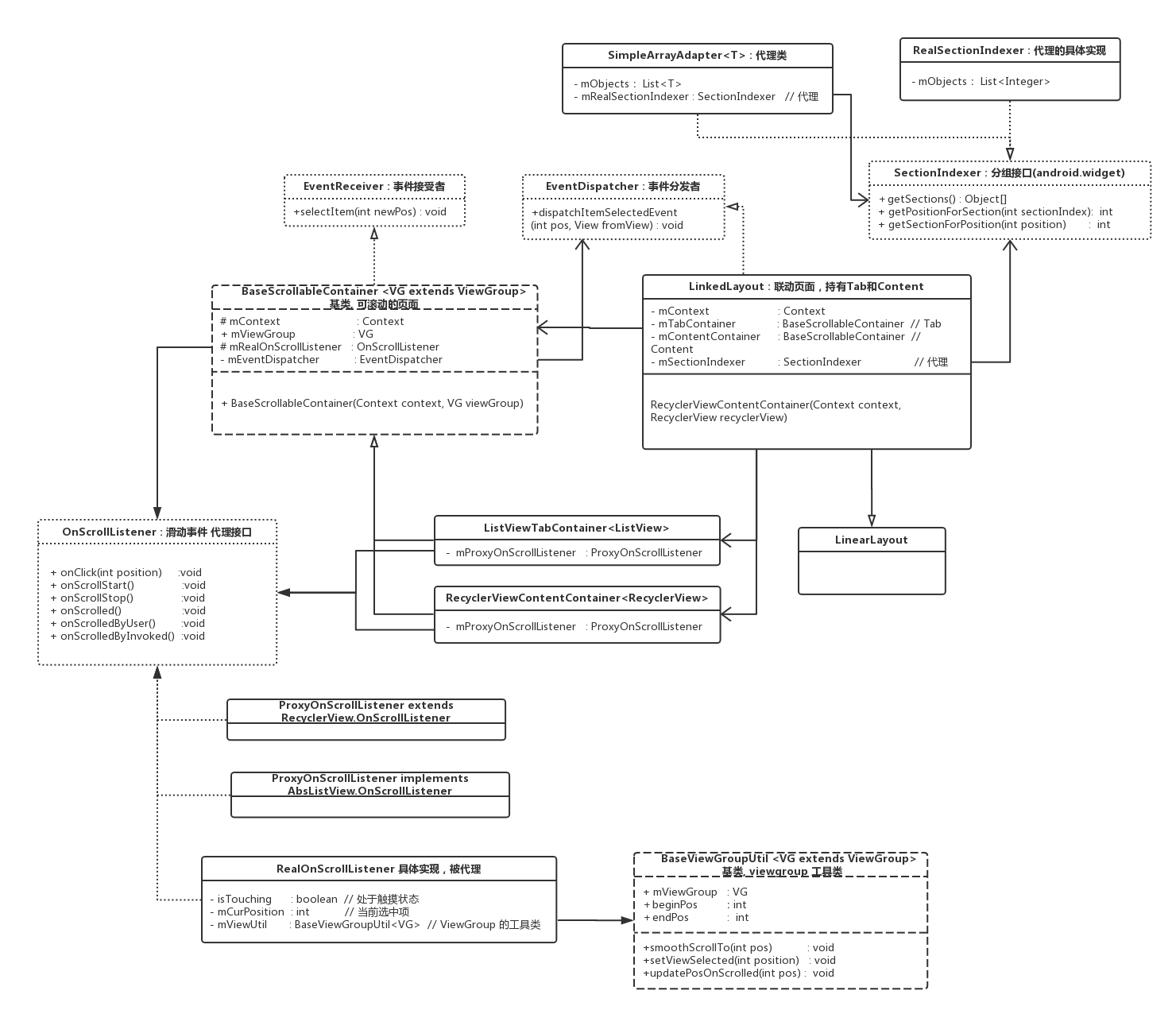
先别管这些,主要看两个Container,从名字上看一个是tab页,一个是content页,嘿嘿。因为它们都能scroll嘛,干脆搞一个BaseScrollableContainer把。取名为Container呢,当然是致敬Fragment啦。我们来定义一下这个类:
初步一想,无非有一个 mContext, 一个 viewGroup, 还有一些 Listener 嘛:

public abstract class BaseScrollableContainer<VG extends ViewGroup> {
protected Context mContext;
public VG mViewGroup;
protected RealOnScrollListener mRealOnScrollListener;
private EventDispatcher mEventDispatcher;
...
}
和我们预想的差不多嘛,mContext上下文,mViewGroup基本就是指代我们的两个listview了吧。当然,我之后可是要做toolbar+viewpager的,肯定得依赖抽象,不能直接写listview啦。余下两个是Listener,等我们界面搭好,写交互的时候在看把。
看来UML图还是有好处的,继承和依赖关系一目了然。
自定义View && 动态布局
好了到了自定义view地环节了。我们已经有了一个LinkedLayout,这是我们的activity_main.xml布局代码:
<?xml version="1.0" encoding="utf-8"?>
<RelativeLayout
xmlns:android="http://schemas.android.com/apk/res/android"
xmlns:tools="http://schemas.android.com/tools"
android:layout_width="match_parent"
android:layout_height="match_parent">
<com.fashare.linkedscrolldemo.ui.LinkedLayout
android:id="@+id/linked_layout"
android:layout_width="match_parent"
android:layout_height="match_parent"
android:orientation="horizontal"/>
</RelativeLayout>
擦,就没了嘛?剩下的得靠Java代码来搞啦。回到LinkedLayout咱们来布局UI~:
public class LinkedLayout extends LinearLayout {
...
private static final int MEASURE_BY_WEIGHT = 0;
private static final float WEIGHT_TAB = 1;
private static final float WEIGHT_CONTENT = 3;
public void setContainers(BaseScrollableContainer tabContainer, BaseScrollableContainer contentContainer) {
mTabContainer = tabContainer;
mContentContainer = contentContainer;
mTabContainer.setEventDispatcher(this);
mContentContainer.setEventDispatcher(this);
// 设置 LayoutParams
mTabContainer.mViewGroup.setLayoutParams(new LinearLayout.LayoutParams(
MEASURE_BY_WEIGHT,
ViewGroup.LayoutParams.WRAP_CONTENT,
WEIGHT_TAB
));
mContentContainer.mViewGroup.setLayoutParams(new LinearLayout.LayoutParams(
MEASURE_BY_WEIGHT,
ViewGroup.LayoutParams.MATCH_PARENT,
WEIGHT_CONTENT
));
this.addView(mTabContainer.mViewGroup);
this.addView(mContentContainer.mViewGroup);
this.setOrientation(HORIZONTAL);
}
}
搞了个setContainers用来注入我们的Container,里边有一些像layout_height,layout_width,layout_weight,orientation之类的,很眼熟吧,和xml没差。顺便一提的是,我们用了weight属性来控制这个比例1:3,一直感觉这个属性比较神奇。。。
注入ViewGroup, 使用自定义的LinkedLayout
到这里为止,LinkedLayout已经布局好了,我们分别注入ViewGroup就可以用了。我这里分别用listview作tab,recyclerview作content。想像力有限,用来用去好像也就这么几个控件。。。这部分代码很简单,在MainActivity里,就不贴了。
子类化 BaseScrollableContainer
按照常理,下边应该实现基类了吧。前面的MainActivity中,我们是这样实例化的:
mTabContainer = new ListViewTabContainer(this, mListView); mContentContainer = new RecyclerViewContentContainer(this, mRecyclerView);
看名字一个是listview填充的tab,一个是recyclerview填充的content。就先实现这两个类吧,从图中可以看到,它们分别继承于BaseScrollableContainer,并被LinkedLayout所持有:
交互部分
与用户的交互:OnScrollListener 与 代理模式
终于到了交互部分,既然是滑动,那少不了定义监听器啦。然而,麻烦在于listview和recyclerview各自的OnScrollListener还不一样,这个时候如果各自实现的话,既麻烦,又有冗余。像这样子:
// RecyclerView
public class RecyclerViewContentContainer extends BaseScrollableContainer<RecyclerView> {
...
@Override
protected void setOnScrollListener() {
mViewGroup.addOnScrollListener(new ProxyOnScrollListener());
}
private class ProxyOnScrollListener extends RecyclerView.OnScrollListener {
@Override
public void onScrollStateChanged(RecyclerView recyclerView, int newState) {
if(newState == RecyclerView.SCROLL_STATE_IDLE) { // 停止滑动
1.停止时的逻辑...
}else if(newState == RecyclerView.SCROLL_STATE_DRAGGING){ // 按下拖动
2.刚刚拖动时的逻辑...
}
}
@Override
public void onScrolled(RecyclerView recyclerView, int dx, int dy) { // 滑动
3.滑动时的逻辑...
}
}
}
// ListView
public class ListViewTabContainer extends BaseScrollableContainer<ListView> {
...
@Override
protected void setOnScrollListener() {
mViewGroup.setOnScrollListener(new ProxyOnScrollListener());
...
}
public class ProxyOnScrollListener implements AbsListView.OnScrollListener{
@Override
public void onScrollStateChanged(AbsListView view, int scrollState) {
if(scrollState == SCROLL_STATE_IDLE) { // 停止滑动
1.停止时的逻辑...
}else if(scrollState == SCROLL_STATE_TOUCH_SCROLL) // 按下拖动
2.刚刚拖动时的逻辑...
}
@Override
public void onScroll(AbsListView view, int firstVisibleItem, int visibleItemCount, int totalItemCount) {
3.滑动时的逻辑... // 滑动
}
}
}
那该怎么办呢,虽然各自的OnScrollListener差异挺大,但是仔细观察可以发现其实很多逻辑都是类似的,可以共用的。这时恰恰可以用代理模式来做重构。我抽取了1、2、3处的逻辑,由于在抽象意义上是一致的,可以整理成接口:
public interface OnScrollListener {
// tab 点击事件
void onClick(int position);
// 1.滑动开始
void onScrollStart();
// 2.滑动结束
void onScrollStop();
// 3.触发 onScrolled()
void onScrolled();
// 用户手动滑, 触发的 onScrolled()
void onScrolledByUser();
// 程序调用 scrollTo(), 触发的 onScrolled()
void onScrolledByInvoked();
}
与此同时,RecyclerView和ListView各自的监听器便分别作为代理类,把1、2、3的逻辑都委托给某个接盘侠,不必自己去实现,倒也落的轻松自在。如图所示:这里写图片描述
然后,让我们来看看这个接盘侠:RealOnScrollListener。。。
不愧是一个老实类,它老实地接盘了OnScrollListener的所有接口,并被两个代理类Proxy…所持有(图中并未画出。。)。
具体实现就不贴了,大家可以下源码来看。这里大致分析一下,它有三个成员:
public class RealOnScrollListener implements OnScrollListener {
public boolean isTouching = false; // 处于触摸状态
private int mCurPosition = 0; // 当前选中项
private BaseViewGroupUtil<VG> mViewUtil; // ViewGroup 工具类
...
}
isTouching:
为啥要维护这个触摸状态呢?这是由于我们的效果是联动的。这就比较讨厌了,当onScrolled()被调用,我们分不清是用户的滑动,还是来自另一个列表滑动时的联动效果。那我们记录一下isTouching状态呢,就能区分开这两种情况了。
更改isTouching的逻辑在onScrollStart()和onScrollStop()里边。
mCurPosition:
这个很好解释,我们每次滑动需要记录当前位置,然后通知另一个列表进行联动。
这段逻辑在onScrolled()里边。
mViewUtil:
一个工具库,用于简化逻辑。大概有scrollTo(),setViewSelected(),UpdatePosOnScrolled()等方法,如图:
两个Container之间的交互
之前都是对用户的交互,终于到联动部分了。不急着实现,先回答我一个问题:假设我一个Activity里持有两个Fragment,问它们之间如何通信?
A同学大声道:用广播
B同学:EventBus !!!
C同学:看我 RxBus 。。。
别闹好吗。。。给我老老实实用Listener。显然,我们这里面临的是同样的场景。LinkedLayout=Activity,Container=Fragment。
动手前先定义Listener吧,要取个中二点的名字:
/*
* 事件分发者
*/
public interface EventDispatcher {
/**
* 分发事件: fromView 中的 pos 被选中
* @param pos
* @param fromView
*/
void dispatchItemSelectedEvent(int pos, View fromView);
}
/*
* 事件接受者
*/
public interface EventReceiver {
/**
* 收到事件: 立即选中 newPos
* @param newPos
*/
void selectItem(int newPos);
}
然后LinkedLayout作为父级元素,肯定是分发者的角色,应当实现EventDispatcher;而BaseScrollableContainer作为子元素,接受该事件,应当实现EventReceiver。看下类图:

看下相应的实现(EventReceiver):
public abstract class BaseScrollableContainer<VG extends ViewGroup>
implements EventReceiver {
protected RealOnScrollListener mRealOnScrollListener;
private EventDispatcher mEventDispatcher; // 持有分发者
...
public void setEventDispatcher(EventDispatcher eventDispatcher) {
mEventDispatcher = eventDispatcher;
}
// 掉用 mEventDispatcher,也就是 LinkedLayout
protected void dispatchItemSelectedEvent(int curPosition){
if(mEventDispatcher != null)
mEventDispatcher.dispatchItemSelectedEvent(curPosition, mViewGroup);
}
@Override
public void selectItem(int newPos) {
mRealOnScrollListener.selectItem(newPos);
}
// OnScrollListener: 代理模式
public class RealOnScrollListener implements OnScrollListener {
...
public void selectItem(int position){
mCurPosition = position;
Log.d("setitem", position + "");
// 来自另一边的联动事件
mViewUtil.smoothScrollTo(position);
// if(mViewUtil.isVisiblePos(position)) // curSection 可见时, 不滚动
mViewUtil.setViewSelected(position);
}
@Override
public void onClick(int position) {
isTouching = true;
mViewUtil.setViewSelected(mCurPosition = position);
dispatchItemSelectedEvent(position); // 点击tab,分发事件
isTouching = false;
}
...
@Override
public void onScrolled() {
mCurPosition = mViewUtil.updatePosOnScrolled(mCurPosition);
if(isTouching) // 来自用户, 通知 对方 联动
onScrolledByUser();
else // 来自对方, 被动滑动不响应
onScrolledByInvoked();
}
@Override
public void onScrolledByUser() {
dispatchItemSelectedEvent(mCurPosition); // 来自用户, 通知 对方 联动
}
}
}
再看(EventDispatcher):
public class LinkedLayout extends LinearLayout implements EventDispatcher {
private BaseScrollableContainer mTabContainer;
private BaseScrollableContainer mContentContainer;
private SectionIndexer mSectionIndexer; // 分组接口
...
@Override
public void dispatchItemSelectedEvent(int pos, View fromView) {
if (fromView == mContentContainer.mViewGroup) { // 来自 content, 转发给 tab
int convertPos = mSectionIndexer.getSectionForPosition(pos);
mTabContainer.selectItem(convertPos);
} else { // 来自 tab, 转发给 content
int convertPos = mSectionIndexer.getPositionForSection(pos);
mContentContainer.selectItem(convertPos);
}
}
}
到此为止,有没有一种酣畅淋漓的感觉?不管怎么说,面向对象是信仰,定义好接口以后,实现起来怎么写怎么舒服。
// TODO: 之前说了,这个联动是通用的。之后有时间会继续实现一个toolbar+viewPager的联动…
彩蛋
高清无码类图:(完整)
