多亏了<include />标签,在Android里,很容易就能做到共享和重用UI组件。在Android开发中,很容易就能创建出复杂的UI结构,结果呢,用了很多的View,且其中的一些很少使用。针对这种情况,谢天谢地,Android还为我们提供了一个特别的构件——ViewStub,它可以使你充分享受<include />的好处而不会造成无用View的浪费。
ViewStub是一个看不见的,轻量级的View。它没有尺寸,也不会绘制以及以某种形式参与到布局中来。这意味着ViewStub去inflate以及保留在View层次中的代价是很廉价的。ViewStub最佳的描述称之为“懒惰的include”。ViewStub中引用的布局只在你想添加到UI上时才会显示。
下面的截图来自于Shelves应用程序。图中Activity显示的内容是给用户呈现可浏览的书籍列表:

相同的Activity也用于用户添加或导入新的书籍。在这个操作中,Shelves显示了一个额外的UI。下面的截图显示了在导入期间,会在屏幕的底部显示一个进度表和一个取消按钮:

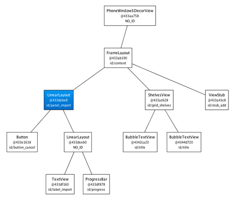
由于导入书籍不是一个常有的操作,至少相对于浏览书籍列表来说不是,因此,导入panel由ViewStub来承载:

当用户进行一个导入操作时,ViewStub被inflate,此时由它引用的布局文件内容替代显示:

为了使用ViewStub,你所有需要做的是指定android:id特性,便于以后inflate,指定android:layout特性,引用布局文件。ViewStub还允许你使用第三个特性,android:inflatedId,你可以使用它来重写包含的布局文件中的根元素的id。最后,在ViewStub上设定的layout_*参数将会应用到包含的布局文件的顶部。这里有个例子:
<ViewStub android:id="@+id/stub_import" android:inflatedId="@+id/panel_import" android:layout="@layout/progress_overlay" android:layout_width="fill_parent" android:layout_height="wrap_content" android:layout_gravity="bottom" />
当你准备inflate ViewStub时,调用inflate()方法即可。你还可以设定ViewStub的Visibility为VISIBLE或INVISIBLE,也会触发inflate。注意的是,使用inflate()方法能返回布局文件的根View:
((ViewStub) findViewById(R.id.stub_import)).setVisibility(View.VISIBLE); // or View importPanel = ((ViewStub) findViewById(R.id.stub_import)).inflate();
有一点需要记住的是:当ViewStub inflate后,这个ViewStub就从View层次中移除了。因此,没有必要保留一个对ViewStub的引用(如在类的字段里)。
ViewStub是快捷编程与高效编程之间的产物。与其手动的inflate View并在运行时添加到View层次上,不如简单的使用ViewStub。它相当“廉价”且易于使用。ViewStub唯一的缺点是现在不支持<merge />标签。
参考文章:
以上就是本文的全部内容,希望对大家的学习有所帮助,也希望大家多多支持脚本之家。